EasyManua.ls Logo

Lennox SL280DFV SERIES

Lennox SL280DFV SERIES
67 pages
To Next Page IconTo Next Page
To Next Page IconTo Next Page
To Previous Page IconTo Previous Page
To Previous Page IconTo Previous Page
Loading...
Page 57
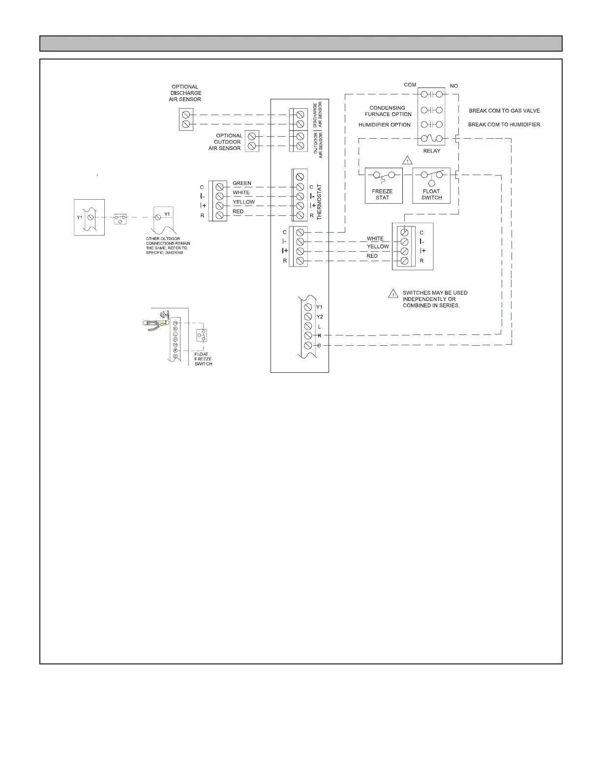
Ignition Control 107045-XX
FIGURE 2
Optional Accessories With Communicating System
CUT*
R−DS
W914
DS
R
LENNOX
COMMUNICATING
OUTDOOR UNIT
LENNOX COMMUNICATING
INDOOR UNIT
LENNOX COMMUNICATING
THERMOSTAT OR DAMPER
CONTROL MODULE
CONVENTIONAL TERMINALS
FLOAT
SWITCH
LENNOX COMMUNICATING
INDOOR UNIT
CONVENTIONAL
OUTDOOR UNIT
(1 OR 2 STAGE)
LENNOX COMMUNICATING FURNACE
EL296V, SL280V, SL280VN, SL297V, SLP99V
cutting DS to R will not cause
communication interuption
or error code
A2L

Other manuals for Lennox SL280DFV SERIES

Related product manuals