EasyManua.ls Logo

LG 20LS2R - Page 19

LG 20LS2R
33 pages
Print Icon
To Next Page IconTo Next Page
To Next Page IconTo Next Page
To Previous Page IconTo Previous Page
To Previous Page IconTo Previous Page
Loading...
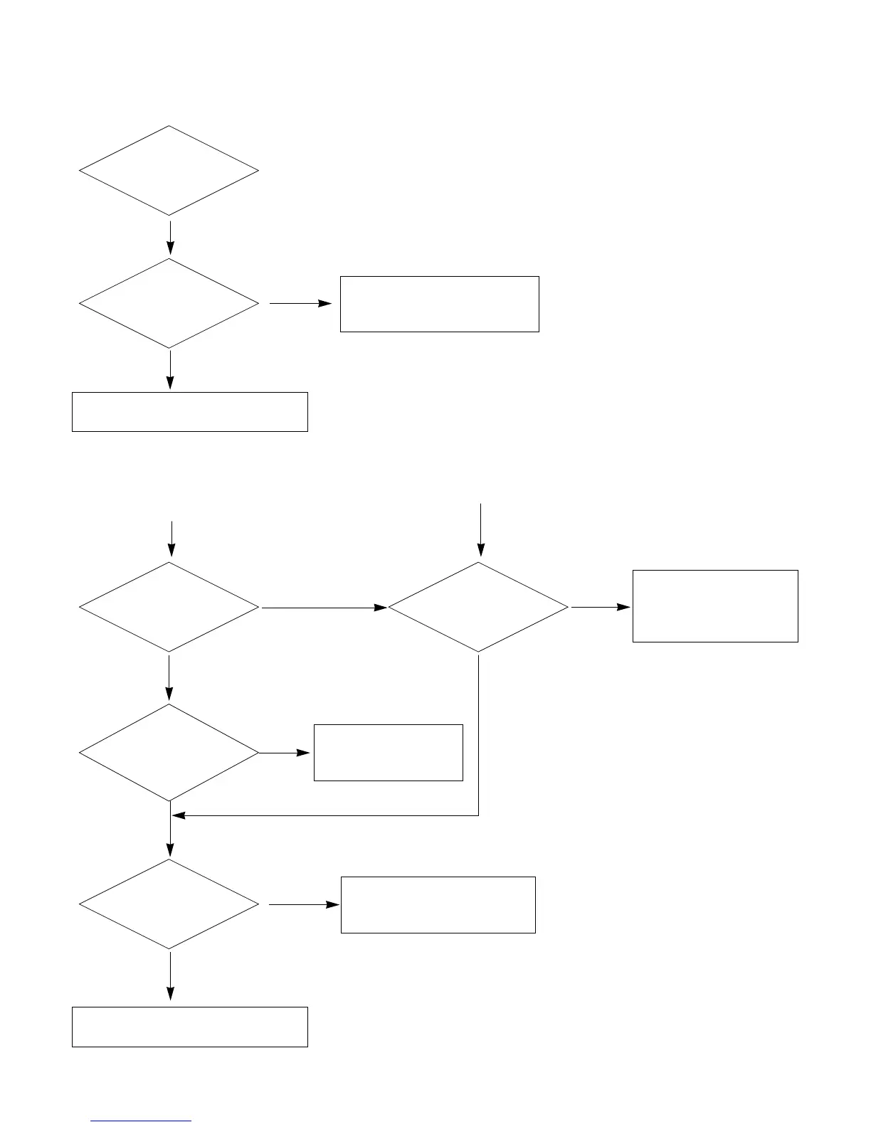
5. No Raster on HDMI Sinal
6. No Raster on AV(Scart in
Video, S-Video) Signal
7. No Rasteron TV(RF) Signal
- 19 -
Repeat [A, B]
process.
Pass
Check the input/
output of IC100.
Fail
Re-soldering or change the
defect part, Check the X100.
Pass
Check input source cable and jack.
Check input source cable and jack.
Repeat [A, B]
process.
Fail
Check short of
IC100, Q307.
Pass
Pass
Fail
Check 5V of TU600.
Re-Soldering or change
the defect part.
Check
the input/output of
L804, L1002,L1003,
L1004.
Fail
Change L804, L1002,
L1003, L1004.
Pass
Check Output of
IC1104, IC1105.
Pass
Fail
Re-soldering of Change
defect part, Check the X100.
Pass
Pass

Related product manuals