EasyManua.ls Logo

LG CM9530 - BLOCK DIAGRAMS

LG CM9530
87 pages
Print Icon
To Next Page IconTo Next Page
To Next Page IconTo Next Page
To Previous Page IconTo Previous Page
To Previous Page IconTo Previous Page
Loading...
3-41 3-42
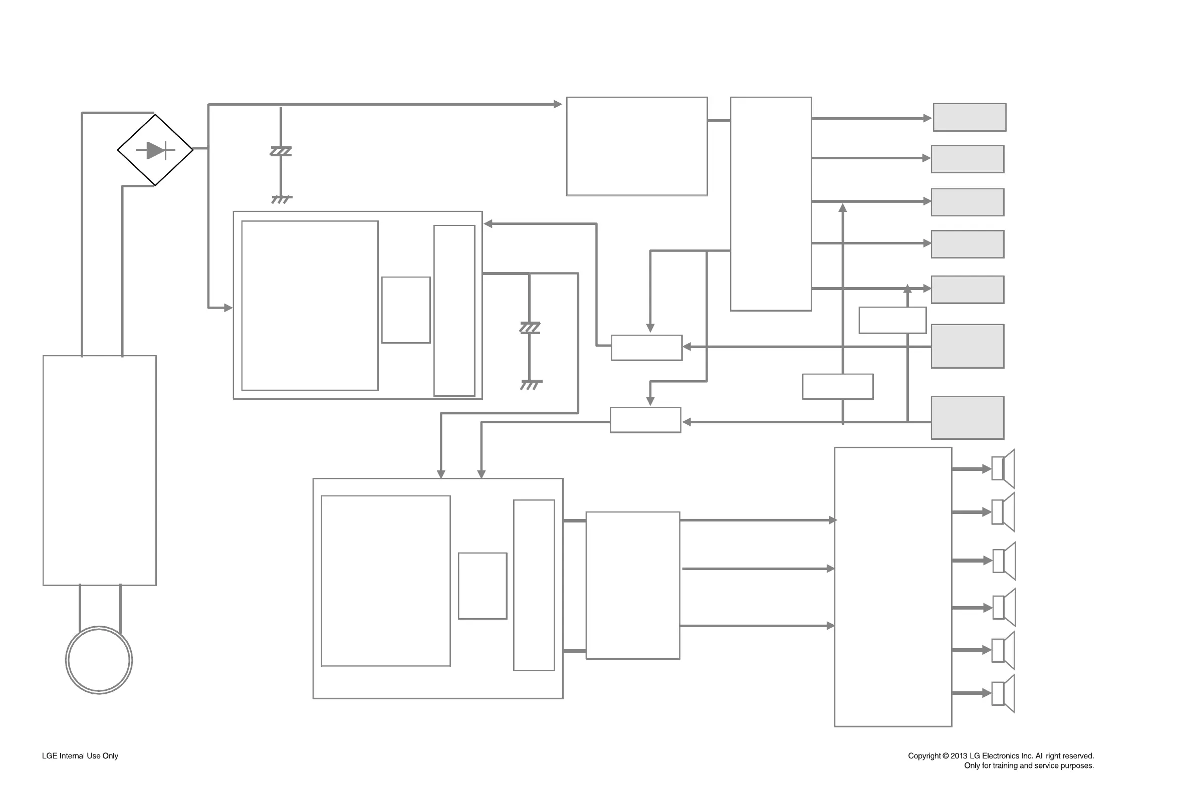
BLOCK DIAGRAMS
1. SMPS BLOCK DIAGRAM
&KIKVCN
2QYGT
#/2
4A.
4A4
59A.
59A4
#%.KPG
(KNVGT$NQEM
8CTKUVQT
:%CR
.KPG(KNVGT
6JGTOKUVQT
2WNUG
6TCPU
*CNH$TKFIG
..%
4GUQPCPV+%
+%'*5)
('6
#
8
'#
8
8
8
8#
28&&
8
#%
(.
8--
/#+05/25
+%
564#&
(N[DCEM
/#+0
64#05
WEQO$6
75$/2')
/QVQT&KTXG
(#0.'&/KE
8(&
2(%
2%64.
8
28&&
8
)#6'
*CNH
$TKFIG
..%
64#05
#/2
)CVG
&TKXG
%*9
12#/2
#/2
2%64.
6QVGO
RQNG
2(%+%
4##
+PVGTNGCXGF
&%/
('6
#
8
'#
)CVG
&TKXG
2(%1WV
8
Ǹ
Ǹ
Ǹ
Ǹ
Ǹ
Ǹ
9FF
9FF
1P1HH
1P1HH
1P1HH
1P1HH
(A4
(A.

Table of Contents

Related product manuals