EasyManua.ls Logo

LG CM9530 - Front Speaker Led - Driver Circuit Diagram

LG CM9530
87 pages
Print Icon
To Next Page IconTo Next Page
To Next Page IconTo Next Page
To Previous Page IconTo Previous Page
To Previous Page IconTo Previous Page
Loading...
3-69 3-70
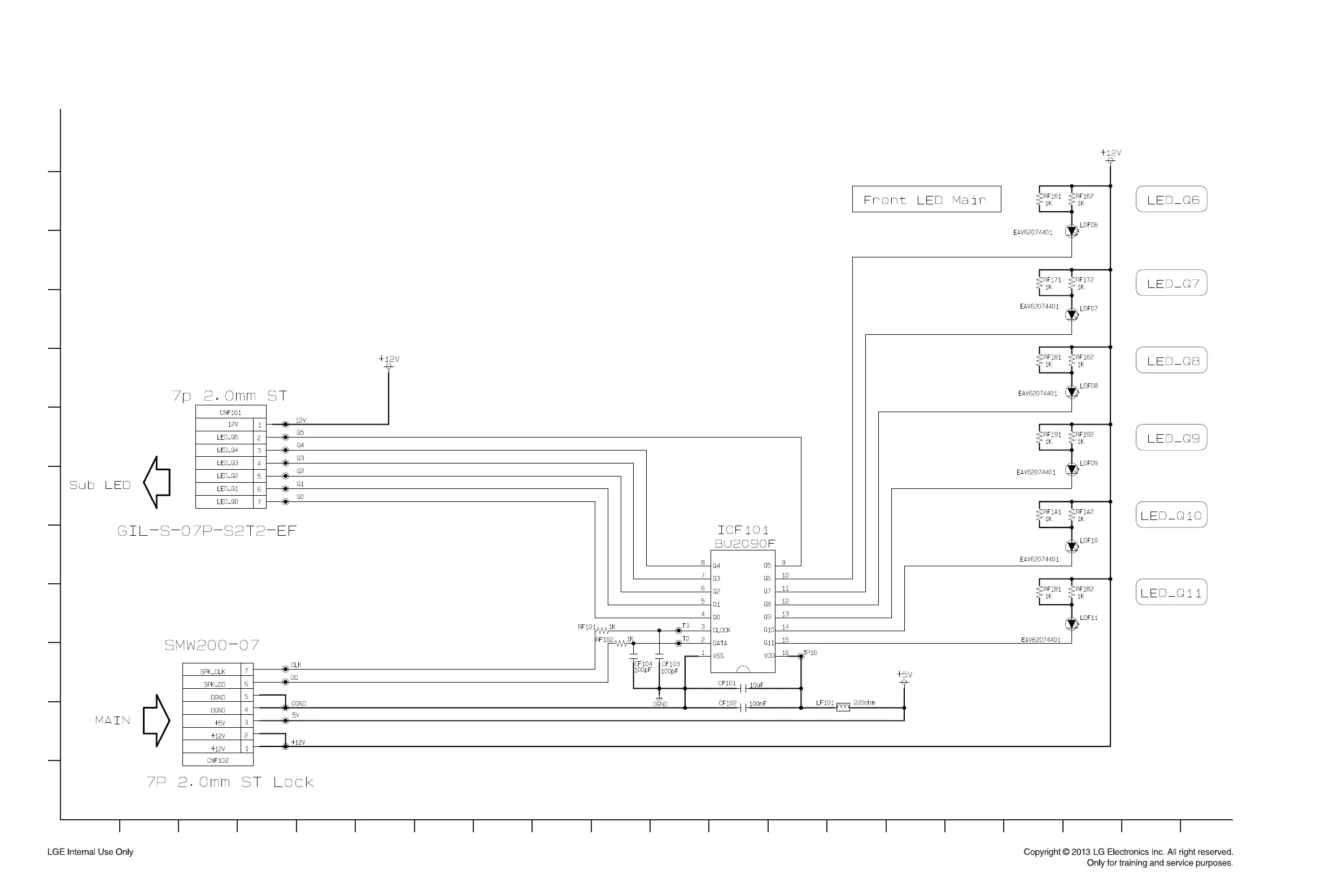
12. FRONT SPEAKER LED - DRIVER CIRCUIT DIAGRAM
A
1
2
3
4
5
6
7
8
9
10
11
12
B C D E F G H I J K L M N O P Q R ST
F-SPK LED-DRIVER
EAX65032202_0.1.0_F.SPK.LED.Driver_SD
2013. 01. 17

Table of Contents

Related product manuals