EasyManua.ls Logo

LG D337 - Page 144

LG D337
242 pages
Print Icon
To Next Page IconTo Next Page
To Next Page IconTo Next Page
To Previous Page IconTo Previous Page
To Previous Page IconTo Previous Page
Loading...
- 144 -
Copyright © 2014 LG Electronics. Inc. All right reserved.
Only for training and service purposes
LGE Internal Use Only
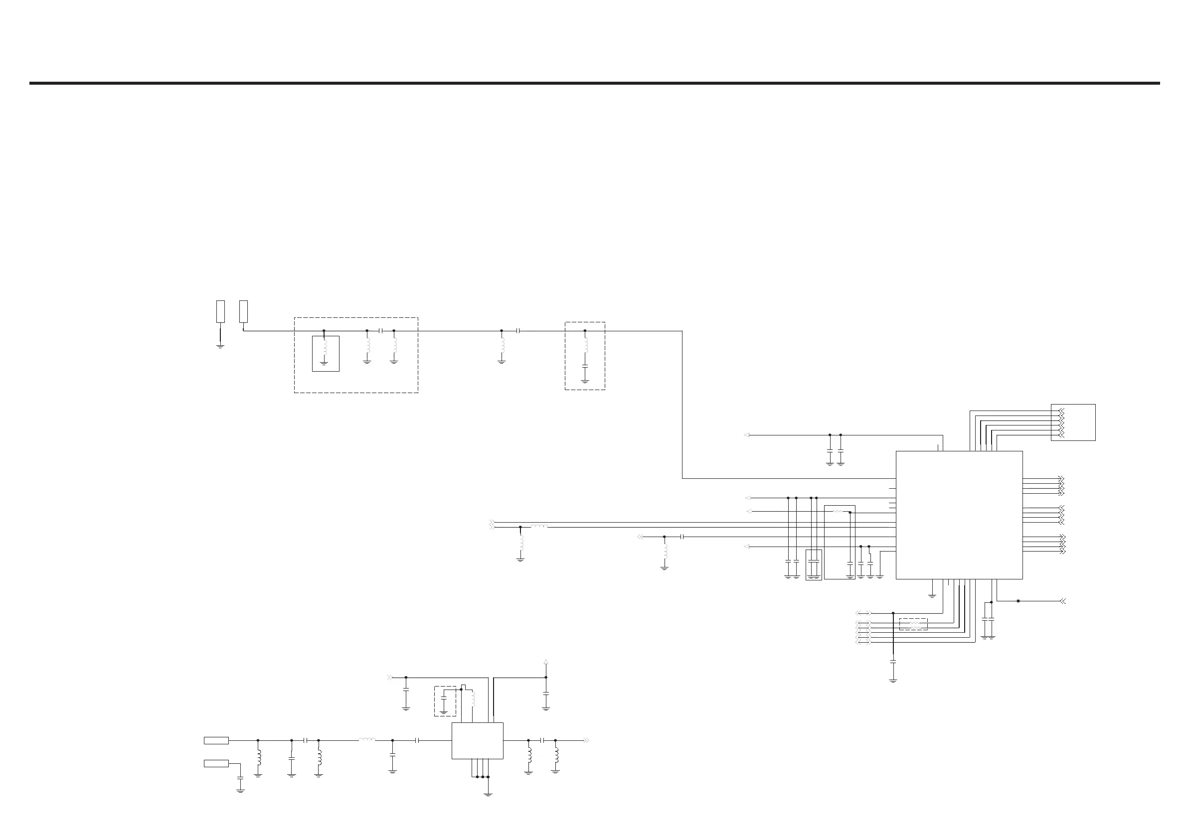
6. CIRCUIT DIAGRAM
DNI
L5117
2
1
220nC5111
1
2
FEED
ANT5103
EAG63652101
1
100p
C5103
1
2
2.2uC5112
1
2
1uC5116
1
2
4.7nC5117
1
2
10nC5115
1
2
0R5101
2
1
0.1uC5102
1
2
L5108 82n
L5111 DNI
C5119 1u
1
2
TP5100
1
+1V8_MTK_VCN
+2V8_MTK_VCN
+1V8_MTK_VCN
+3V3_MTK_VCN
AVDD28_FM
AVDD28_FSOURCE
HRST_B
FM_DBG
F2W_DATA
F2W_CLK
SCLK
SDATA
SEN
CEXT
XO_IN
WB_GPS_RFIN
GPS_DPX_RFOUT
AVDD33_WBT
NC1
NC2
FM_LANT_N
FM_LANT_P
GPS_RFIN
AVDD18_GPS
DVSS
WB_RX_IP
WB_RX_IN
WB_RX_QP
WB_RX_QN
WB_TX_IP
WB_TX_IN
WB_TX_QP
WB_TX_QN
GPS_RX_IP
GPS_RX_IN
GPS_RX_QP
GPS_RX_QN
WB_LNA_EXT
AVDD18_WBT
WB_CTRL5
WB_CTRL4
WB_CTRL3
WB_CTRL2
WB_CTRL1
WB_CTRL0
MT6627
U5100
2324252627282930
11
12
13
14
15
16
17
18
19
20
21
22
41
40
39
38
37
35
34
33
32
31
10987654321
36
2.2uC5113
1
2
L5113
DNI
2
1
DNI
C5122
1
2
0
R5106
2
1
0R5105
2
1
C5107 33p
DNIC5127
+2V8_MTK_VCN
AI
8
VDD
1
SO
7
VCTRL
2
GND3
6
GND1
3
GND2
5
RFIN
4
GND4
10
RFO
9
SFMG2XAB002
U5101
L5116
10n
2
1
DNIL5109
100pC5110
L5107 82n
0.1u
C5105
1
2
100p
C5114
1
2
L5106 DNI
C5120 100p
1
2
FEED
ANT5102
EAG63652101
1
C5129
DNI
1
2
L1504 2.2n
2
1
DNI
C5121
1
2
GND
WLAN_CLK
FM_ANT
FM_DATA
FM_RX_IN_N
GPS_ANT
GPS_ANT
GPS_LNA_EN
CONN_RSTB
WB_RX_Q_P
WB_TX_Q_N
WB_TX_Q_P
WB_RX_I_P
GPS_RX_Q_N
GPS_RX_Q_P
GPS_RX_I_N
GPS_RX_I_P
WB_RX_I_N
WB_TX_I_P
WB_TX_I_N
WB_RX_Q_N
CONN_SPI_DATA
CONN_SPI_CLK
WB_CTRL_5
FM_CLK
WB_CTRL_4
WB_CTRL_3
WB_CTRL_2
WB_CTRL_1
WB_CTRL_0
CONN_SPI_EN
WiFi/BT ANT
Add for LNA GAIN(Rev.A,4/1)
MC-C00002-14 : ESD Protection Circuit
GPS ANT
( DGMS Guide )
Optional_Using MT3332 version
for WIFI Tx; FCC 2*LO tuning
Near to FM ANT
Close to MT6627
10mil(50mA)
6-8mil(20mA)
10mil(20mA)
20mil(250mA), more then 2 vias
Close to MT6627
MC-C00002-14 : ESD Protection Circuit
( DGMS Guide )
FM
<5-1-1-11_MT6627_WiFi_BT_GPS_FM>
Must route with GND Shielding
for FM Disable Option
C5108
1
2
DNI
C5109
1
2
3.3P
L5110
2
1
12N
C5123
1
2
100P
L5114
2
1
9.1N
FEED
FEED
1201-01A
EAG63910001
1
ANT5101
C5106
1
2
100P
C5128
1
2
3.3p
1
1201-01A
EAG63910001
ANT5100
1
2
82n
L5102
2
1
100p
C5100
changed to 0603 size(Rev.1.0)
2
DNI
L5101
1
L5100
2
1
1.2n
L5105
1
2
DNI

Related product manuals