EasyManua.ls Logo

LG Flatron E2260S - Troubleshooting Guide; No Power Troubleshooting

LG Flatron E2260S
33 pages
Print Icon
To Next Page IconTo Next Page
To Next Page IconTo Next Page
To Previous Page IconTo Previous Page
To Previous Page IconTo Previous Page
Loading...
Copyright © 2010 LG Electronics. Inc. All right reserved. - 17 - LGE Internal Use Only
Only for training and service purposes
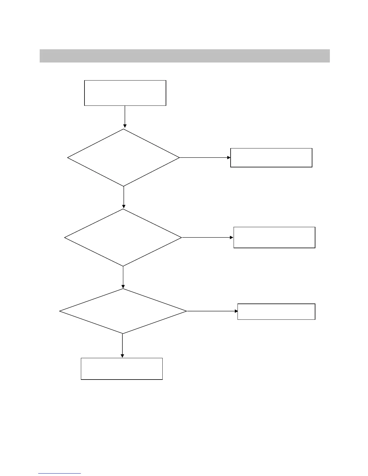
TROUBLESHOOTING GUIDE
1. NO POWER
No Power
(Power Indicator Off)
Please reinsert and
make sure the AC of
100-240V is normal
Measure
U702 PIN2=3.3V
Check the Adapter/convert
section
Check CN702 or
replace U702
NO
NO
YES
YES
YES
Check X401 oscillate
waveforms are normal
Replace X401
Replace U401
NO

Related product manuals