EasyManua.ls Logo

LG LB500J - Troubleshooting Guide

LG LB500J
37 pages
Print Icon
To Next Page IconTo Next Page
To Next Page IconTo Next Page
To Previous Page IconTo Previous Page
To Previous Page IconTo Previous Page
Loading...
- 13 -
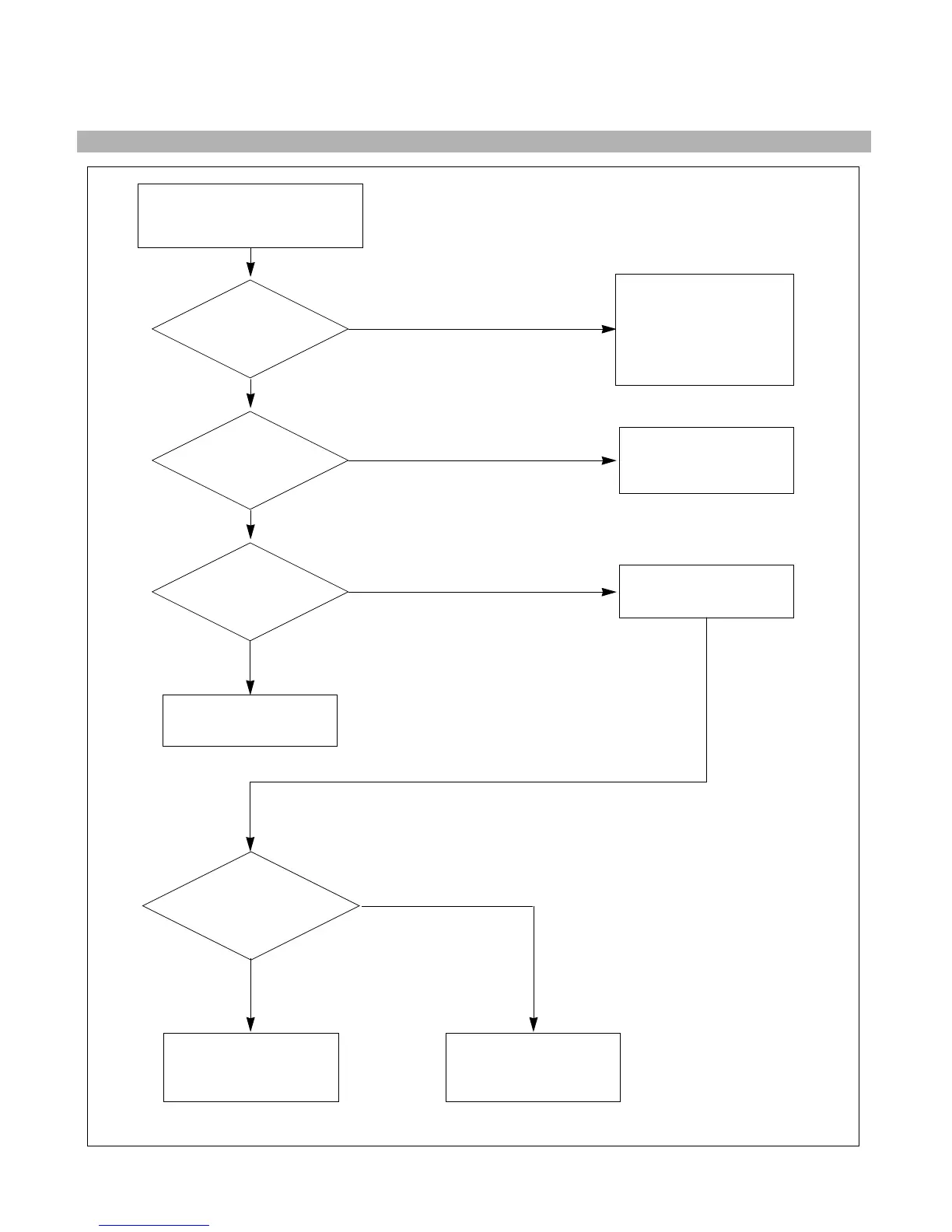
TROUBLESHOOTING GUIDE
1. NO POWER
CHECK U803.
CHECK
U501 PIN 8
VOLTAGE
(5V) ?
NO
NO POWER
(POWER INDICATOR OFF)
CHECK POWER
BOARD, AND FIND
OUT A SHORT POINT
AS OPENING
EACH POWER LINE
CHECK J707
VOLTAGE
PIN1&PIN2(12V)
PIN4(5V)?
NO
CHECK 5VS LINE
(OPEN CHECK)
CHECK
U805 Voltage
(5V) ?
NO
CHECK IIC LINE
CONNECTION
(U501, U502)
CHECK U201 VCC,
XTAL, RESET
IS U201 PIN12
VOLTAGE REPEATED
AS PULSE SHAPE ?
NO
YES
YES
YES
NO PROBLEM
NO
CHECK KEY CONTROL
CONNECTOR ROUTINE

Related product manuals