EasyManua.ls Logo

LG TMNC092DYAA - Schematic Diagram

LG TMNC092DYAA
51 pages
Print Icon
To Next Page IconTo Next Page
To Next Page IconTo Next Page
To Previous Page IconTo Previous Page
To Previous Page IconTo Previous Page
Loading...
Service Manual
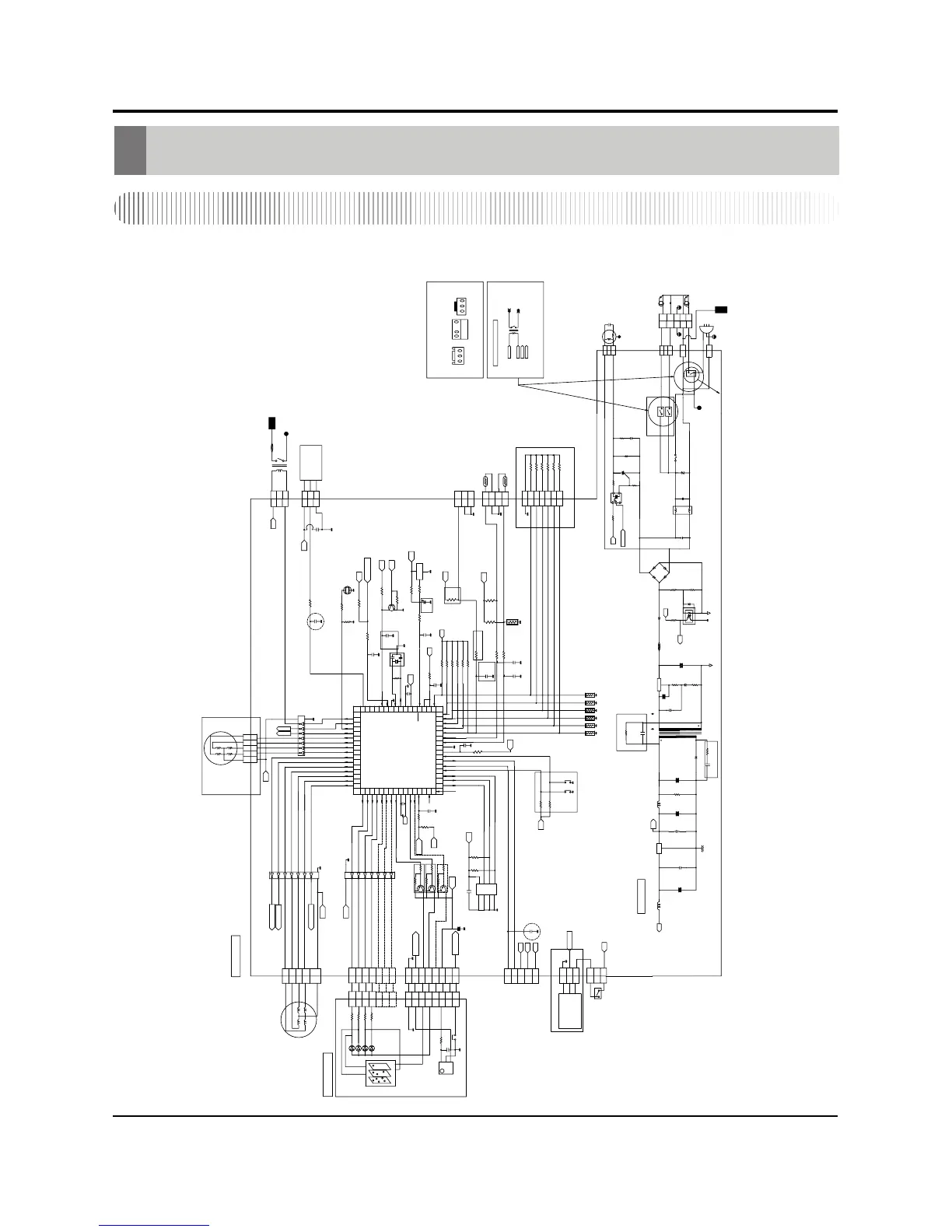
Schematic Diagram
Schematic Diagram
Indoor Unit
42
28
15
16
22
20
19
18
17
21
26
25
23
24
27
11
12
13
14
9
8
10
34
33
32
29
30
31
38
37
36
35
41
40
39
53
55
56
58
57
54
61
63
62
64
60
59
5
4
7
6
1
3
2
49
51
52
50
44
45
43
48
46
47
FAN
12V
4WAY
COMP
OUTDOOR FAN
L(AC)
COMP
4WAY
LOAD
2. The unit of undefined capacitors is uF.
1. The unit of undefined resistance is ohm, 1/8W, 5%.
NOTE
Direct type
123
PCB outside
12
Angle type
CN-MOTOR
321
CN-4WAY
SH-CAPACITOR
22
680
33
CN-12V
2
1
1
2
2
1
12V
AC PART
3
TLP421(V4 BL)
IC01L
VOLTAGE GND
DC LOW
INT
4
1N4148
VOLTAGE GND
2
DC HIGH
300K
1/2W
NF01J
40mH/1A
1IN4007
1N4007
D05J
R03L
300K
1/2W
27k
1/6W
D01L
1
R02L
R01L
1N4007
5V
1N4007
D03J
C02J
100nF/275V/436D
METAL FILM
D02J
1N4007
D01J
D04J
12V
INDOOR FAN
R01F
560
1/4W
100,1/2W
250V/T2A
100nF/275V/436D
C01J
METAL FILM
ZNR01J
TVR10561
FUSE
RY- FAN
RY-4 WAY
3
4
3
4
TLP762JF
SM1L43
T1
R03F
1/2W
5
1
2
4
IC01F
3
TR01F
TRAICS
T2
METAL FILM
100nF/275V/436D
C01F
TVR10561
120, 1/2W
R04F
ZNR01F
COMPRESSOR
11
CN-N1
RY-COMP
G4A-1A-E-LG
3
N
50/60Hz
AC220~240V
L
MOTOR
4
11
33
11
22
3
1
2
3
1
2(N)
1(L)
2
TERMINAL
5
4
5
FAN MOTOR
OUTDOOR
4-WAY
4
11
2
4
3
5
Vout
GND
Vcc
RECEIVER
DISPLAY
C
CAB
B
KTC3198-Y
1
1
11
20K
(2012)
R01P
10V
2
2
HVB
33
1
CN-HVB
1
Option
HVB OUT
6
3
A0
A1
M24C01-MN6T SGS-THOMSON 8PIN SOP TRAY EEPROM IIC
EEPROM
4
SCL
SDA
5
G
A2
1
2
8
Vcc
7
WP
receiver
5555
C13L
SW(FORCE)
104
2 2
11
22
11
44
3
3
44
3
3
R01G~R04G
1
220 1/8W
7
7
6 6
77
66
8 8 88
CN-DISP1
KRA107S
Q02G
KRA107S
Q03G
220uF SD
Force
+
C12L
5V
Q01G
KRA107S
5V
KID65004AF
9
IC01G
5V
5V
20K
R02P
(2012)
OR4HOR6H OR5H
Hi Med Low
OR3H OR1HOR2H
O/L F2 F1
R26H
R21H
5V
d
5V
s
1
s
V
d
Force
20K
R15L
5V
C08D,AXIAL
103,50V
A
V
A
Vss0
Vdd0
AVref
R24H
R23H
R25H
12.1K, 1%
R21H~R26H
R22H
5V
RESET
AVdd
C07D,AXIAL
103,50V
X2
X1
CRTL8.00MSOT
CSTS0800MG03-T2
R01B
1M
OSC01B
2SC5343
R03G
OUTDOOR
OPERATION
LED2
SLEEP
LED1
A
TIMER
LED3
R02G
R01G
3
3
2 2
3
3
2
2
6
6
44
55
6
6
5
5
4
4
LED4
R04G
77
7
7
11 6
16
15
14
1
2
3
13
12
4
5
12V
10 7
KID65004AF
IC01M
BL
OR
4
5
RD
4
5
2
1
3
PK
YL
2
1
3
STEPPING MOTOR
(UP/DOWN)
HVB OUT
15 2
8
16
9
1
13
14
3
4
INDOOR FAN
COMP
10
11
12
5
6
7
UPD780023AGC-C
NEC
INT1
Vss1
INT0
B
Z
Q01L
R11L,1/6W
FAN
12
4
1
2
3
16 15 14 13
2
4
3
5
4WAY
KID65004AF
8
7
5
6
91011
IC02M
1
CN-L/R
DC PART
STEPPING MOTOR
(LEFT/RIGHT)
Option
1
INT
RELAY CONNECTION
CN-TH1
10K
R05H
R02H
12.1K
1%
R04H
6.2K
1%
5V
PIPE-TH
R02F
11
44
22
33
ROOM-TH
50V
5V
3
10uF
C02A
IC01A
1
3.6V
S7136
2
KIA7036P
R05L
56K
R02A,4.7K
CN-MOTOR
33
FAN
INDOOR
MOTOR
3
4
R12L 5.1K
receiver
680pF,50V
12K
R04L,1/6W
5V
C11L ,AXIAL
5V
PKM13EPY-4002
R02E,20
R01E
1K
BZ01E
IC01J
DMR40 EE1916S
Lp=4.50mH,+-8%,40Khz
158T
VOLTAGE GND
DC LOW
+
5V
C04D
C05D
10V SD
104,AXAIL
50V
220
S78L05L 1W
I
IC01D
O
7805
D01D
UF4004
ZBF503D-TA-K TDK TP 12uH
L01D,IMD
1/6W
104,AXIAL
C03D
R01D
4.7K
50V
100uF
C02D
25V
12V
28T
220UF
C01D
25V
SMPS
450V/SD
1N4937
DC HIGH
VOLTAGE GND
100,1/6W
R02J
50V
C05J
0.1uF
100V
RO1J
1/4W,1%
27K
DO6J
1uF
C04J
LNK500P
S
D
C
+
10uF
C03J
NTC SCK-102
CI-B2012-100KJT R/TP 100nH
L02D
2
5
4
5
4
3
1
3
1
2
12V
5V
GND
R14L
1K
C01P,AXIAL,103,50V
X
RT
X
DD
R01A,1K
R03A,100
AXIAL
C01A
103
222,400V
C06J,AXIAL
+
1
2
1
2
33
12V
CN-P/O
+
R01H,1/6W,10K
R03H,1/6W,10K
C14L
C02H
C01H
R13L
100 1/4W
12V
BLPKYLORRD
8
PLASMA
CHIP
RXD
TXD
C03T
CHIP
R06H,1/6W,10K
C03H
2
3
1
2
3
1
CN-TH2
6.2K
R07H
1%
5V
11
33
22
77
66
55
44
CN-OPTION
GND
OR1H (PIN 33)
OR2H (PIN 32)
OR3H (PIN 31)
OR4H (PIN 30)
OR5H (PIN 29)
OR6H (PIN 28)
C01L
AXIAL
33
CN-RF
5V
1
1
22
CHIP(104) or 10K ohm resistor
C01T
R01T,1K,AXIAL
CHIP(681)
C02T
1
38
6
Metal film
+
LINK SWICH
CN-4WAY
CN-N2
CN-LIVE
WIRE-N
R02D
C06D,AXIAL
4.7K,1/6W
102,400V
WIRE-N
3
4
CN-LIVE
PTC-HEATER
RF
Transmitter
on artworking,Eyelet pattern
10M,1W,5% noise character increasing thing
R03J
103
103
103
YW396-03AV(WH)
YW396-03AV(YL)
103
1K
102 or 10K ohm resistor
AXIAL AXIAL
50V 50V
AXIAL
50V
50V
103
50V
CN-DISP2
CN-U/D
CN-CENT
SMD
BARE PCB:6870A90238A
ASM PCB:6871A20572
DISPLAY BARE PCB : 6870A90240A
DISPLAY ASM PCB : 6871A20574A
If CN-CENT don't use,this use resistor 10K(2012).
OR1H
OR2H
OR3H
OR4H
OR5H
OR6H
PCB ASM : 6871A20577
If CN-RF don't use,this use resistor 10K(2012).
2UEW0.14 TIW0.25
Option : only This is applied the H/P SRAC.
P/no:6200JB8010P WRAC APPLIED
OPTION : noise character increasing thing
OPTION : noise character increasing thing
PWB:6870A90243A
10K
47K
47K
10K
47K
10K
Only no low temporature detection function.
10K+-5%
5K+-5%
15pF
15pF
GLASS TYPE
R11H
R12H
5V
0J1H0J2H
5V
OPTION : import or export operation option
R11H~R12H
20K,2012
1-4 79T
4-3 79T
R04D
0 ohm
0 ohm
R03D
C09D
open
C10D
open
Anti Surge Res.
Anti Surge Res.
Anti Surge Res.
17