EasyManua.ls Logo

Liebert PX029 - LIEBERT PDX PIPING SCHEMATIC GLYCOOL MODELS

Liebert PX029
153 pages
Print Icon
To Next Page IconTo Next Page
To Next Page IconTo Next Page
To Previous Page IconTo Previous Page
To Previous Page IconTo Previous Page
Loading...
REV : 3
REV DATE : 12/16
DPN002932
Page :1 /1
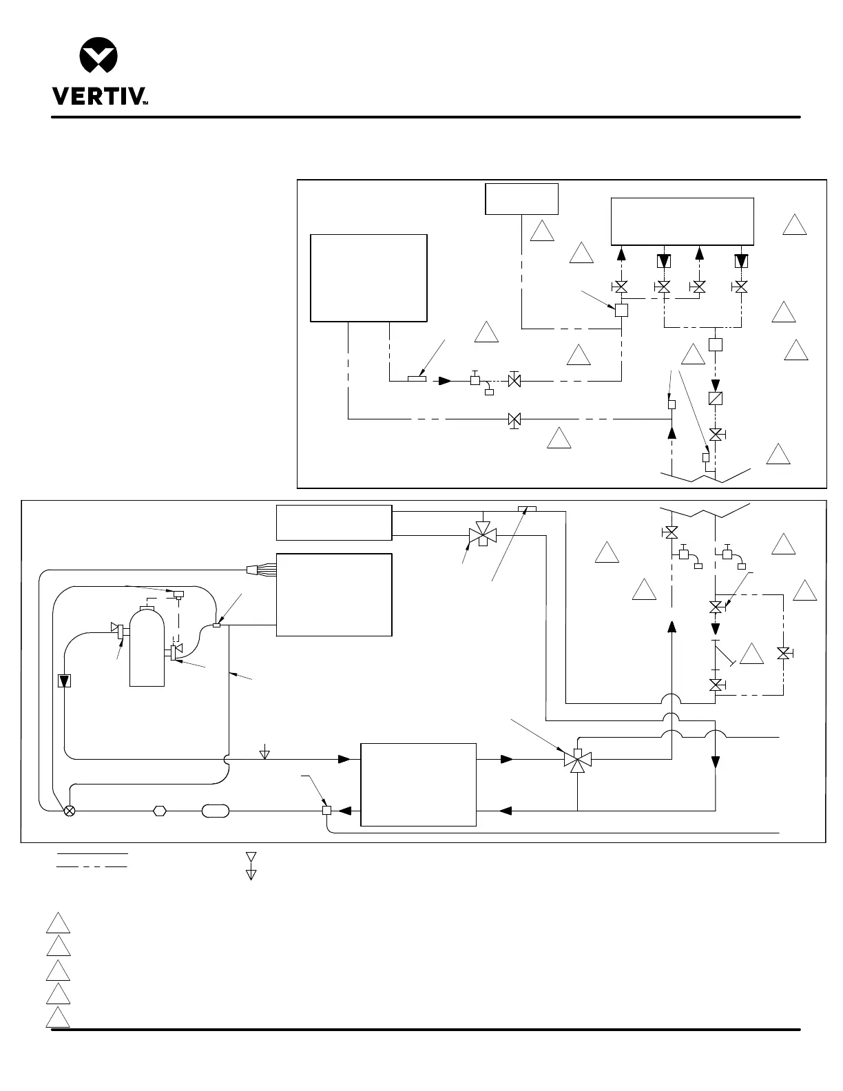
GLYCOOL™ MODELS
Form No.: DPN001040_REV4
PIPING SCHEMATIC
LIEBERT PDX
Service
Valve
Service
Valve
External
Equalizer
Sensing Bulb
FIELD PIPING
FACTORY PIPING
Check
Valve
EVAPORATOR
COIL
Expansion
Valve
COMPRESSOR
LIQUID
SUCTION
Sight
Glass
Filter Drier
HEAT
EXCHANGER
Hose
Bib
Shut-Off Valve
Hose
Bib
Flow-Regulating
Valve
Flow Switch
Supplied with Dual Pump
Systems
Pressure Port
Gate Valves
Check Valves
(on Dual Pump
Systems only)
GLYCOL
PUMPS
EXPANSION
TANK
Hose
Bib
ECON-O-COIL
SERVICE / SCHRADER (ACCESS) CONNECTION WITH VALVE CORE
SERVICE / SCHRADER (ACCESS) CONNECTION NO VALVE CORE
Aquastat
Sensing
Bulbs
Pressure
Port
3-Way
Motorized
Ball Valve
Optional Dual Pump System shown
DRYCOOLER
(Glycol)
Air Vents
(typical)
Shut-Off Valve
Shut-Off Valve
LIEBERT
HEAT REJECTION
LIEBERT PDX UNIT
(and associated piping)
RETURN
SUPPLY
RETURN
SUPPLY
DISCHARGE
3-Way
Chilled Glycol
Valve
Thermistor
Digital Solenoid Valve
To
iCOM
Control
From
iCOM
Control
Shut-off Valve
(3) Places
Y-StraineR
Pressure
Transducer
Notes:
1. Schematic representation shown. Do not use for specific connection locations.
2. Install a 20 mesh strainer, in an easily accessible location, on the water/glycol supply to prevent particles from entering the heat exchanger. Strainer bypass valves are recommended
to allow the strainer to be cleaned while maintaing flow to the cooling unit.
3. Components are not supplied by Liebert.
4. Field installed at highest point in system on return line to pumps.
5. Locate at tops of all risers and any intermediate system high points.
6. Components are Liebert supplied and field installed, and are required for proper circuit operation and maintenance.
7. Component are not supplied by Liebert but are recommended for proper circuit operation and maintenance.
3
3
3
3
3
3
3
3
3
3
3
4
5
6
7

Table of Contents

Related product manuals