EasyManua.ls Logo

Linear ACP00937 - Multiple Unit Telephone Wiring

Linear ACP00937
36 pages
Print Icon
To Next Page IconTo Next Page
To Next Page IconTo Next Page
To Previous Page IconTo Previous Page
To Previous Page IconTo Previous Page
Loading...
10
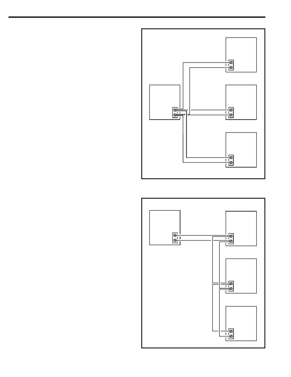
Multiple Unit Telephone Wiring
Up to four AE-100 units may be connected to the same dedicated
telephone line to form a simple network. Connecting multiple units allows
transferring programming data (either the directory entries only or the
entire memory’s contents) from the “master” unit to the other sub-units.
NOTE: For a multiple-unit installation to function properly, be sure
to set programming Steps #07 & #71
Multiple Units Home Run Wired
1. Mount and install the master and sub-units.
2. Choose one unit to be the “master” unit and act as the “hub”.
Usually this would be a centrally located or “main” unit.
3. Route 2-conductor telephone cable from the master
unit to each of the sub-units (see fi gure).
4. Connect each sub-unit’s 2-conductor telephone cable
its TELEPHONE terminals (polarity not important).
5. At the master unit, connect all the sub-unit
2-conductor telephone cables to the master unit’s
TELEPHONE terminals (polarity not important).
Multiple Units Daisy-chain Wired
1. Mount and install the master and sub-units.
2. Choose one unit to be the “master” unit. Usually this
would be a centrally located or “main” unit.
3. Route 2-conductor telephone cable from the
master unit to the closest sub-unit.
4. Route 2-conductor telephone cable from the
sub-unit in Step 3 to the next sub-unit.
5. Repeat for all sub-units (see fi gure).
6. Connect the 2-conductor telephone cables to the TELEPHONE
terminals in each unit (polarity not important).
TELEPHONE
TERMINALS
AE-100
MASTER
UNIT "1"
TELEPHONE
TERMINALS
AE-100
SUB-UNIT "3"
TELEPHONE
TERMINALS
AE-100
SUB-UNIT "4"
TELEPHONE
TERMINALS
AE-100
SUB-UNIT "2"
MULTIPLE UNIT HOME RUN WIRING
TELEPHONE
TERMINALS
AE-100
MASTER
UNIT "1"
TELEPHONE
TERMINALS
AE-100
SUB-UNIT "3"
TELEPHONE
TERMINALS
AE-100
SUB-UNIT "4"
TELEPHONE
TERMINALS
AE-100
SUB-UNIT "2"
MULTIPLE UNIT DAISY-CHAIN WIRING

Related product manuals