EasyManua.ls Logo

Loewe Connect 22 SL - Page 32

Loewe Connect 22 SL
88 pages
Print Icon
To Next Page IconTo Next Page
To Next Page IconTo Next Page
To Previous Page IconTo Previous Page
To Previous Page IconTo Previous Page
Loading...
32
TECHNISCHER KUNDENDIENST
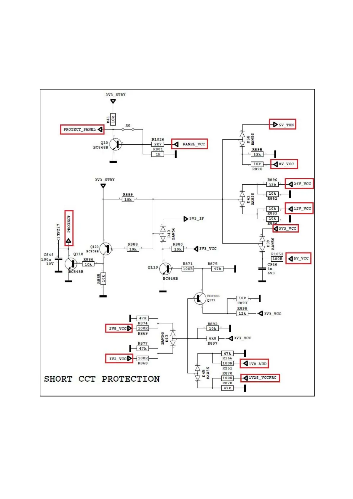
15.4 IR Problem & Keypad Problems
Problem: LED, IR or Keypad not working
Check LED card supply on MB71 chasis.
Loewe Opta GmbH
96317 Kronach, Industriestr. 11
Telefon (0 92 61) 99-0
Telefax (0 92 61) 99-730
e-mail: hotel-service@loewe.de
www.loewe.de
Seite 21 von 24 Stand: 26.01.2012

Related product manuals