EasyManua.ls Logo

LTS LTD8316M-ET - Chapter 3 Menu Operation; Activate Your Device

LTS LTD8316M-ET
15 pages
Print Icon
To Next Page IconTo Next Page
To Next Page IconTo Next Page
To Previous Page IconTo Previous Page
To Previous Page IconTo Previous Page
Loading...
Digital Video Recorder Quick Start Guide
7
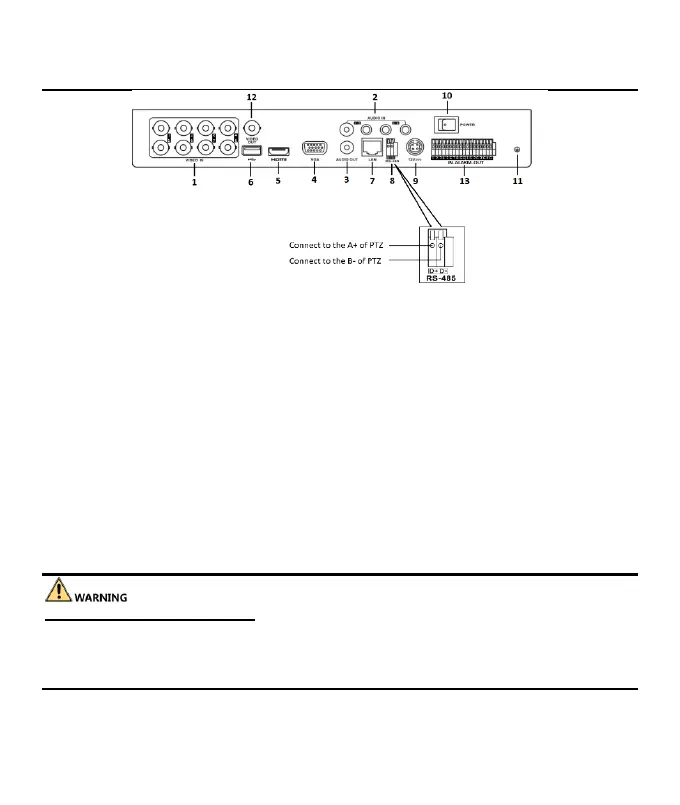
Figure 2-10 Controller Connection
Chapter 3 Menu Operation
3.1 Startup
Proper startup is crucial to expand the life of DVR. It is HIGHLY recommended to use an Uninterruptible Power
Supply (UPS) with the device.
Step 1 Plug power supply into an electrical outlet.
Step 2 Press the power button (certain models may have power button on the front or rear panel). The device
begins to start.
3.2 Activate Your Device
No operation is allowed before activation. For the first-time access, it requires to set an admin password for
device activation. You can also activate the device via web browser, IP PORTAL or client software.
Step 1 Enter the same password in Create New Password and Confirm New Password.
STRONG PASSWORD RECOMMENDEDWe highly recommend you create a strong password of your own
choosing (Using a minimum of 8 characters, including at least three of the following categories: upper case
letters, lower case letters, numbers, and special characters.) in order to increase the security of your product.
And we recommend you reset your password regularly, especially in the high security system, resetting the
password monthly or weekly can better protect your product.
Step 2 Optionally, check Reserved E-mail Settings, Export GUID, or Security Question Configuration for
password resetting in the future.

Related product manuals