EasyManua.ls Logo

Macurco CM-6 - Calibration Menu (CAL); Time Since Calibration Display; Span CO Calibration

Macurco CM-6
43 pages
Print Icon
To Next Page IconTo Next Page
To Next Page IconTo Next Page
To Previous Page IconTo Previous Page
To Previous Page IconTo Previous Page
Loading...
Macurco CM-xx Operation Manual
REV 1.2.1 [34-2900-0511-6 ] 41 | Page
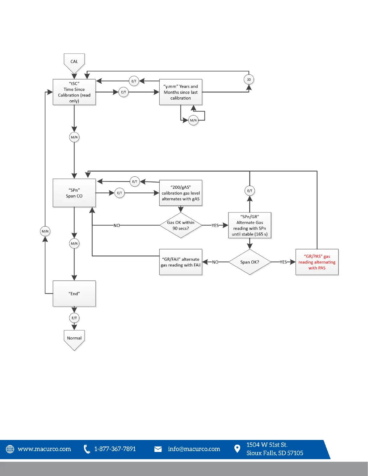
9.4 Calibration Menu “CAL”

Table of Contents