EasyManua.ls Logo

Madas MTC10 - Page 31

Madas MTC10
Print Icon
To Next Page IconTo Next Page
To Next Page IconTo Next Page
To Previous Page IconTo Previous Page
To Previous Page IconTo Previous Page
Loading...
IT EN
FR
ES
31
Madas Technical Manual - 9|9.4 - REV. 0 of 8
th
Feb 2019 MTC10
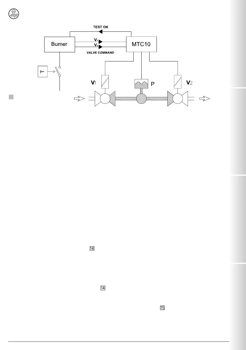
4.0  CYCLE DE FONCTIONNEMENT STANDARD
La fonction du dispositif est celle d’effectuer le test d’étanchéité des vannes avant le démarrage du brûleur.
À l’aide de l’un des deux pressostats l’MTC10 contrôle la pression à l’intérieur de la section d’essai (volume compris entre le
logement de la vanne V
1
et celui de la vanne V
2
).
Le cycle de fonctionnement peut être suivi sur l’écran conformément à ce qui est reporté dans le tableau n°1.
Le cycle de test a une durée de 60 secondes environ et commence lorsque le dispositif est alimenté électriquement ou lorsque,
après un blocage, le bouton de reset est appuyé.
Lors de la phase initiale la carte effectue un self-test interne:
Test Led: Allumage simultané de toutes les LED présentes sur le dispositif. Il a une durée de 2 s.
Vérification de la configuration: Vérifie le type de configuration choisie conformément à ce qui est reporté à
l’intérieur du paragraphe «typologie de fonctionnement». Il a une durée de 2 s.
Vérification blocage: Vérification de la présence d’un blocage.
Vérification relais: Vérification des contacts des relais qui commandent les électrovannes. Elle dure 6 secondes.
Lorsque le self-test est terminé, la séquence de test des vannes commence.
Durant toute la séquence de test la LED n°4 reste allumée avec une lumière rouge clignotante.
Test V
1
La vanne V
2
est ouverte pendant 3secondes max. Cette opération est appelée Désaération. La pression à l’intérieur de
la section d’essai doit descendre à la valeur de la pression dans la chambre de combustion.
Durant les 20secondes successives (Stabilisation) la pression à l’intérieur de la section d’essai est contrôlée.
Si la pression reste inférieure à l’étalonnage du pressostat, la vanne V
1
est considérée étanche et le test se poursuit.
Si la pression monte au-delà de la valeur d’étalonnage du pressostat, ceci signifie qu’il y
a une fuite de la vanne V
1
et le
relais pour sortie panne est activé (borne ).
Test V
2
La vanne V
1
est ouverte pendant 3 secondes max., cette opération s’appelle Remplissage.
La pression à l’intérieur de la chambre de test doit monter à la valeur de la pression d’entrée.
Durant les 20 secondes suivantes (Stabilisation) la pression à l’intérieur de la chambre de test est contrôlée.
Si la pression reste supérieure à l’étalonnage du pressostat, la vanne V
2
est considérée étanche et le test est terminé.
Si la pression descend au-delà de la valeur d’étalonnage du pressostat, ceci signifie qu’il y a une fuite sur la vanne V
2
et le relais pour sortie panne est activé
(borne ).
Test OK
Lorsque les tests d’étanchéité des vannes ont réussi, le relais de sortie test OK (borne ) est activé et le dispositif reste dans
l’attente de l’autorisation pour l’ouverture des vannes, phase identifiée par l’allumage de la lumière verte clignotante de la LED «OK».
En présence des signaux d’ouverture des vannes, la LED «OK» est allumée avec une lumière verte fixe.
La commande aux vannes est fournie selon la configuration choisie.
En cas de désaération ou de remplissage non réussis le dispositif essaiera de répéter de nouveau ces opérations. Après 5
tentatives échouées le dispositif se bloque, en signalant la fuite de la vanne qui est en cours de test dans cette phase du cycle.
= Test volume