EasyManua.ls Logo

Madas MTC10 - Page 35

Madas MTC10
Print Icon
To Next Page IconTo Next Page
To Next Page IconTo Next Page
To Previous Page IconTo Previous Page
To Previous Page IconTo Previous Page
Loading...
IT EN
FR
ES
35
Madas Technical Manual - 9|9.4 - REV. 0 of 8
th
Feb 2019 MTC10
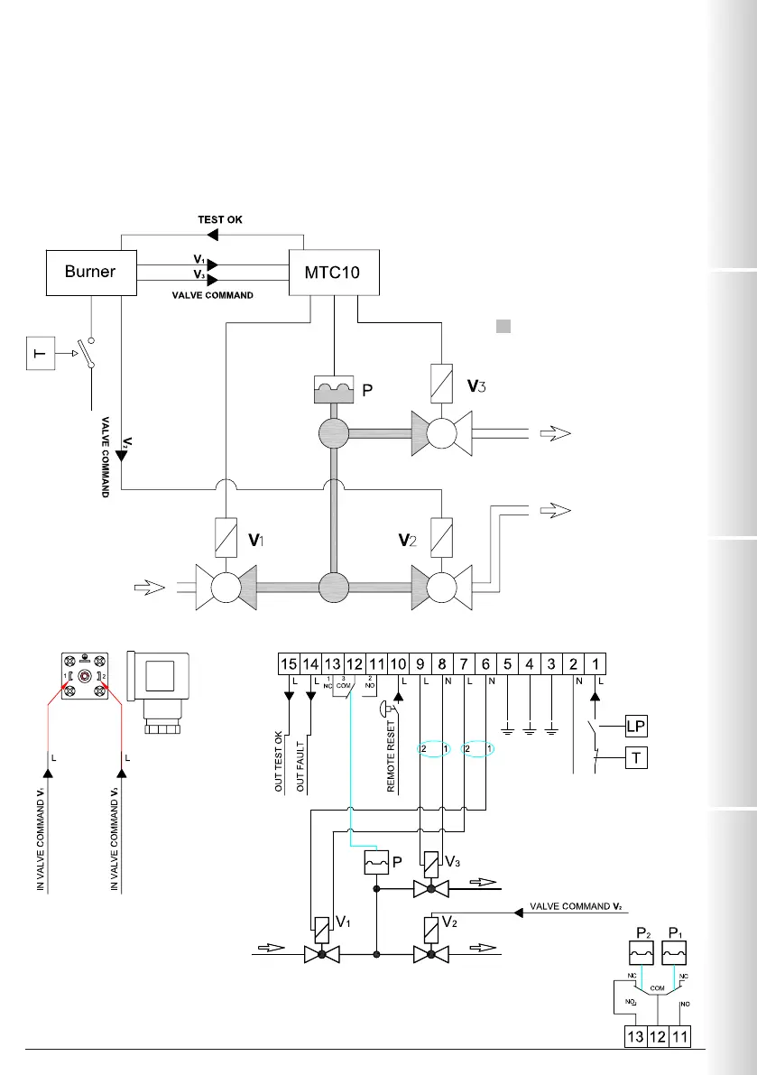
EXEMPLE N° 3
V1: Électrovanne de sécurité N.C.
V2: Électrovanne de travail N.C.
V3: Vanne pilote
P: Pressostat
T: Thermostat
LP: Pressostat de minimum
: Volume d’essai
P
1
: Pressostat basse pression
P
2
: Pressostat haute pression
Commande Vannes Branchements électriques
Le schéma suivant effectue le contrôle de l’étanchéité en employant une vanne auxiliaire V3 qui peut être utilisée également
comme vanne pilote.
L'MTC10 commande les vannes V1 et V3. Le Burner Control commande la vanne V2.
Avant le démarrage du brûleur, il faut effectuer les contrôles suivants:
1. Étanchéité V1
2. Étanchéité V2 et V3
Durant le test, le gaz peut être évacué dans la chambre de combustion ou, si ce n’est pas autorisé, il doit être relâché à
l’extérieur dans un lieu sûr. Après le test, le dispositif attend le signal fourni par le Burner Control. Une fois le signal reçu, sur
le connecteur de commande des vannes, il ouvre V1 et V3 (au niveau du signal fourni). Le Burner control ouvre V2.