EasyManua.ls Logo

Madas MTC10 - Page 44

Madas MTC10
Print Icon
To Next Page IconTo Next Page
To Next Page IconTo Next Page
To Previous Page IconTo Previous Page
To Previous Page IconTo Previous Page
Loading...
ES
FR EN IT
44
Madas Technical Manual - 9|9.4 - REV. 0 of 8
th
Feb 2019MTC10
4.0  CICLO DE FUNCIONAMIENTO ESTÁNDAR
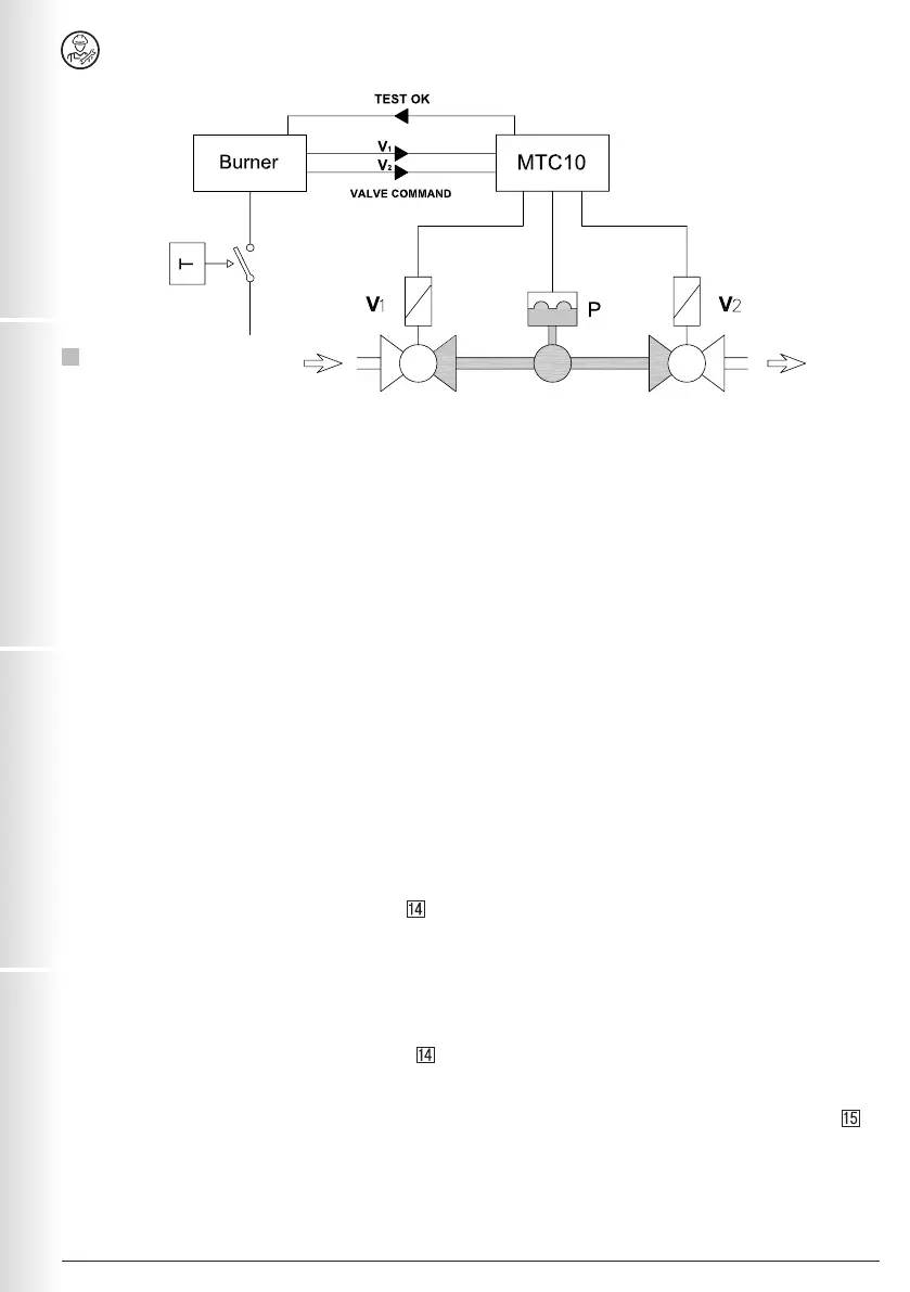
La función del dispositivo es realizar el test de estanqueidad de las válvulas antes del arranque del quemador.
Con el apoyo de uno o dos presostatos el MTC10 controla la presión dentro del tramo de prueba (volumen comprendido entre
el asiento de la válvula V
1
y el de la válvula V
2
).
El ciclo de funcionamiento se puede realizar fácilmente en la pantalla según lo que aparece en la tabla n.° 1.
El ciclo de test dura alrededor de 60 s y comienza cuando el dispositivo se alimenta eléctricamente o cuando, después de un
bloqueo, se presiona el botón de reset.
En la fase inicial la tarjeta realiza un auto-test interno:
Test Led: Encendido simultáneo de todos los ledes del dispositivo. Tiene una duración de 2 s.
Comprobación de configuración: Comprueba el tipo de configuración seleccionada de acuerdo con lo que
aparece dentro del apartado “tipo de funcionamiento”. Tiene una duración de 2 s.
Comprobación de bloqueo: Comprobación de la presencia de un bloqueo.
Comprobación de relés: Comprobación de los contactos de los relés que controlan las electroválvulas. Tiene una
duración de 6 s.
Cuando finaliza el auto-test comienza la secuencia de test de válvulas.
Durante toda la secuencia de test el led n.° 4 permanece encendido con luz roja intermitente.
Test V
1
Se abre la válvula V
2
durante un máx. de 3 s. Esta operación se llama Desaireación. La presión dentro del tramo de
prueba debe descender al valor de la presión en la cámara de combustión.
Durante los 20 s siguientes (Estabilización) se controla la presión dentro del tramo de prueba.
Si la presión se mantiene inferior a la calibración del presostato, la válvula V
1
se considera estanca y el test continúa.
Si la presión se coloca por encima del valor de calibración del presostato, significa que hay
una pérdida de la válvula V
1
y está activado el relé de salida de avería (borne ).
Test V
2
Se abre la válvula V
1
durante un máx. de 3 s, esta operación se llama Llenado.
La presión dentro de la cámara de test debe subir al valor de la presión de entrada.
Durante los 20 segundos siguientes (Estabilización) se controla la presión dentro de la cámara de test.
Si la presión se mantiene superior a la calibración del presostato, la válvula V
2
se considera estanca y el test finaliza.
Si la presión se coloca por debajo del valor de calibración del presostato, significa que hay una pérdida en la válvula V
2
y está activado el relé de salida de avería
(borne ).
Test OK
Si las pruebas de estanqueidad de las válvulas tienen un resultado positivo, se activa el relé de salida Test OK (borne ) y
el dispositivo permanece en espera del permiso para la apertura de las válvulas, fase identificada por el encendido con luz
verde intermitente del led "OK".
En presencia de las señales de apertura de las válvulas, se enciende el led “OK” con luz verde fija.
El comando a las válvulas se da según la configuración seleccionada.
En caso de desaireación o llenado con resultado negativo, el dispositivo intenta repetir estas operaciones. Después de 5
intentos fallidos, el dispositivo entra en bloqueo, señalando la pérdida de la válvula que se está probando en esa fase del ciclo.
= Test volumen