EasyManua.ls Logo

Madas MTC10 - Page 49

Madas MTC10
Print Icon
To Next Page IconTo Next Page
To Next Page IconTo Next Page
To Previous Page IconTo Previous Page
To Previous Page IconTo Previous Page
Loading...
IT EN FR
ES
49
Madas Technical Manual - 9|9.4 - REV. 0 of 8
th
Feb 2019 MTC10
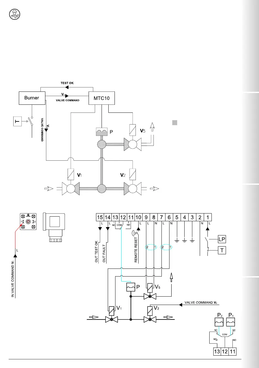
5.2 - CONFIGURACIÓN EVA (uso de la electroválvula automática auxiliar N.A.)
La MTC10 controla las válvulas V1 y V5.
El Burner Control controla la válvula V2.
Antes de la puesta en marcha del quemador se realizan los siguientes controles:
1. Estanqueidad V1
2. Estanqueidad V2 y V5
Durante el test, la válvula V5 descarga el gas hacia el exterior en un lugar seguro. Superado el test, el dispositivo se man-
tiene esperando la señal proporcionada por el Control del quemador (Burner Control). Recibida la señal, en el conector de
mando de válvulas se abre V1 (V5 se mantiene cerrada). El Burner Control abre V2.
V1: Electroválvula de seguridad N.C.
V2: Electroválvula de trabajo N.C.
V5: Válvula auxiliar N.A.
P: Presostato
T: Termostato
LP: Presostato de mínima
: Volumen de prueba
P
1
: Presostato de baja presión
P
2
: Presostato de alta presión
Mando de válvulas Conexiones eléctricas