EasyManua.ls Logo

Marantz BD5004 - Setup Menu Overview

Marantz BD5004
54 pages
Print Icon
To Next Page IconTo Next Page
To Next Page IconTo Next Page
To Previous Page IconTo Previous Page
To Previous Page IconTo Previous Page
Loading...
30
ENGLISH
ENGLISH
Introduction Connections Playback Function Setup Others
Function Setup
In the setup menu, you can change the setting for audio, video,
language, etc. You cannot change the setting during playback.
Quick setting menu contains setting items extracted from
custom setting menu which may be used frequently.
Custom menu contains all the setting items.
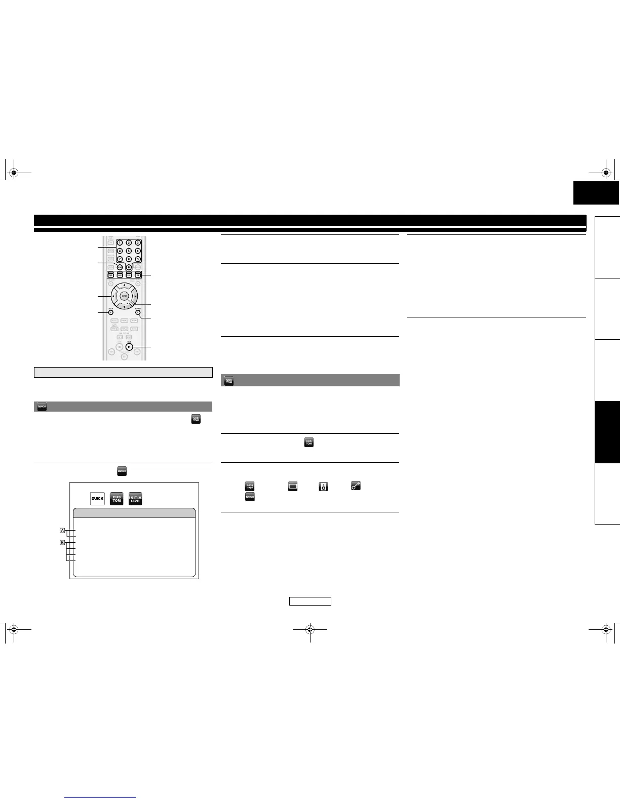
Using the Setup Menu
Quick
1
Press [SETUP] in stop mode.
2
Use [Y / Z] to select , then press [ENTER].
[U / V / Y / Z]
[ENTER]
[RETURN]
[SETUP]
[the Number buttons]
[CLEAR]
B
[RED / GRN / BLU /
YEL]
Quick
Media Select Disc
BD Audio Mode Mix Audio Output
HDMI Audio Out HDMI Multi(Normal)
HDMI Video Resolution Auto
Component Output 480i
OSD Language English
3
Use [U / V] to select setting items.
4
Follow the procedure below depending on the
setting items.
For setting item A :
Press [ENTER] repeatedly to change options.
For setting item B :
1)Press [ENTER].
2)Use [U / V] to select options, then press [ENTER].
•Use [Y] or [RETURN] to go back to the previous
screen.
5
Press [SETUP] to exit.
Custom
1
Press [SETUP] in stop mode.
2
Use [Y / Z] to select , then press [ENTER].
3
Use [Y / Z] to select your desired setting category,
then press [ENTER].
: Language : Video : Audio : Ratings
: Others
For “Ratings”, follow the procedure on page 36.
4
Use [U / V] to select setting items.
The setting items which are not available with current
situation of this unit will be displayed in gray and you
cannot select the items.
5
Follow the procedure below depending on the
setting items.
For setting item A :
Press [ENTER] repeatedly to change options.
For setting item B :
1) Press [ENTER].
2) Use [U / V] to select options, then press
[ENTER].
•Use [Y] or [RETURN] to go back to the previous
screen.
6
Press [SETUP] to exit.
E5KB1UD_v2 _EN.book Page 30 Tuesday, June 30, 2009 11:18 AM

Table of Contents

Other manuals for Marantz BD5004

Related product manuals