EasyManua.ls Logo

Marantz HD-CD1 - Remote Control Advanced Functions; Remote Advanced Playback and Settings

Marantz HD-CD1
58 pages
Print Icon
To Next Page IconTo Next Page
To Next Page IconTo Next Page
To Previous Page IconTo Previous Page
To Previous Page IconTo Previous Page
Loading...
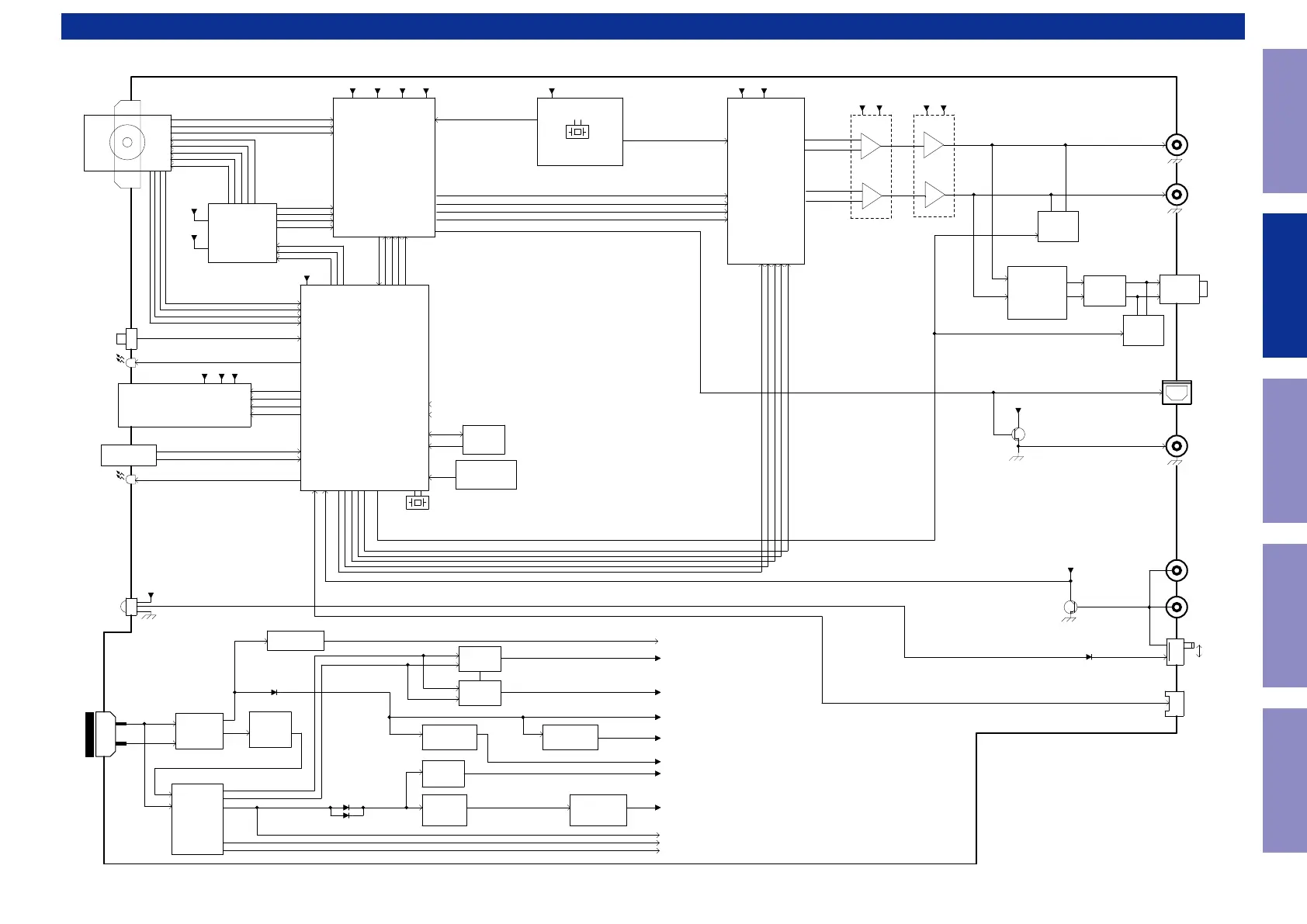
BLOCK and POWER DIAGRAM
AC INLET
HD-CD1 BLOCK DIAGRAM
CD MECHA UNIT
COAXIAL
STBY KEY
OPTICAL
H/P JACK
KT690EJZ
IC100
CD DSP
TC94A92FG-301
X302
OSC
IC101
CD MOTOR DRIVER
BA5810FM-E2
IC302
MCU
MB9AF344NAPMC
IC304
AUDIO DAC
CS4398
HDAM LPF
HDAM-SA2
ANALOG LCH
ANALOG RCH
HEADPHONE
OUTPUT
MUTE
IC
3 GAIN CONTROL
NJM2114
H/P AMP
SPDIF
OUTPUT
OUTPUT
+5V
+3.3V
REMOTE
IN
OUT
CONTROL
INT.
EXT.
REMOTE
CONTROL
FOR UPDATE
T3951
MAIN TRANS
T3901
SUB TRANS
S3901
RELAY
HL3-1A-6SH
U3905
REGULATOR
U3901
REGULATOR
NJM2845DL133
U3903
REGULATOR
NJM7805FA
U3904
REGULATOR
NJM2845DL133
U3906
REGULATOR
NJM2845DL1-05
Q3951
TR_NPN
2SD2081
Q3952
TR_PNP
2SB1259
VP +11V
+5V
+3.3V
+5V
POWER_DOWN
VP
FIP1
FIP2
POWER DOWN
TR
+3.3V
+5V
+12V
-12V
+10V
AC1
AC2
FIP1
FIP2
STBY LED
V F D
FUNCTION KEYS
DISPLAY ON/OFF
LED
IR SENSOR
A/B/C/D/E/F
MO
LD
FO+/FO-
TR+/TR-
SP+/SP-
SL+/SL-
LOAD+/LOAD-
+7V_DRV
VREF
FOO
TRO
FMO
DMO
CLOSE
OPEN
DRIVE_MUTE
BUS2
BUS3
BUCK
CCE
DECRST
LD_CHK
CLSW
OPSW
INSW
KEY_2
STBY_LED
DIS_SO
DIS_SCL
DIS_CS
DIS_RESET
+3.3V FIP VP
KEY_0
KEY_1
DISPLAY ON/OFF LED
+3.3V
DSP_MCK
DAC_MCK
REMOTE IN
RESET/TX/RX/BOOT
DAC_RESET
DAC_RESET
4MHz
IC301
RESET
S80124CLMCJIJT2
RESET
IC300
EEPROM
24C16
SDA
SCL
CD_SPDIF
CD_SDATA
CD_SCLK
CD_LRCK
16.9344MHz
+3.3V+3.3V_D1 +3.3V_D2 +1.5V_D1 VREF
+3.3V
+5V_D +3.3V_D
MS/DAC_FLT
M1
MOSI
M3
MS/DAC_FLT
M1
MOSI
M3
L+
L-
R+
R-
CIRCUIT
MUTE
CIRCUIT
A_MUTE
A_MUTE
A_MUTE
+12V -12V +12V -12V
RESET/TX/RX/BOOT
NJM7805FA
13
Caution in
servicing
Electrical Mechanical Repair Information Updating