EasyManua.ls Logo

Mase 6000 T - Page 7

Default Icon
Print Icon
To Next Page IconTo Next Page
To Next Page IconTo Next Page
To Previous Page IconTo Previous Page
To Previous Page IconTo Previous Page
Loading...
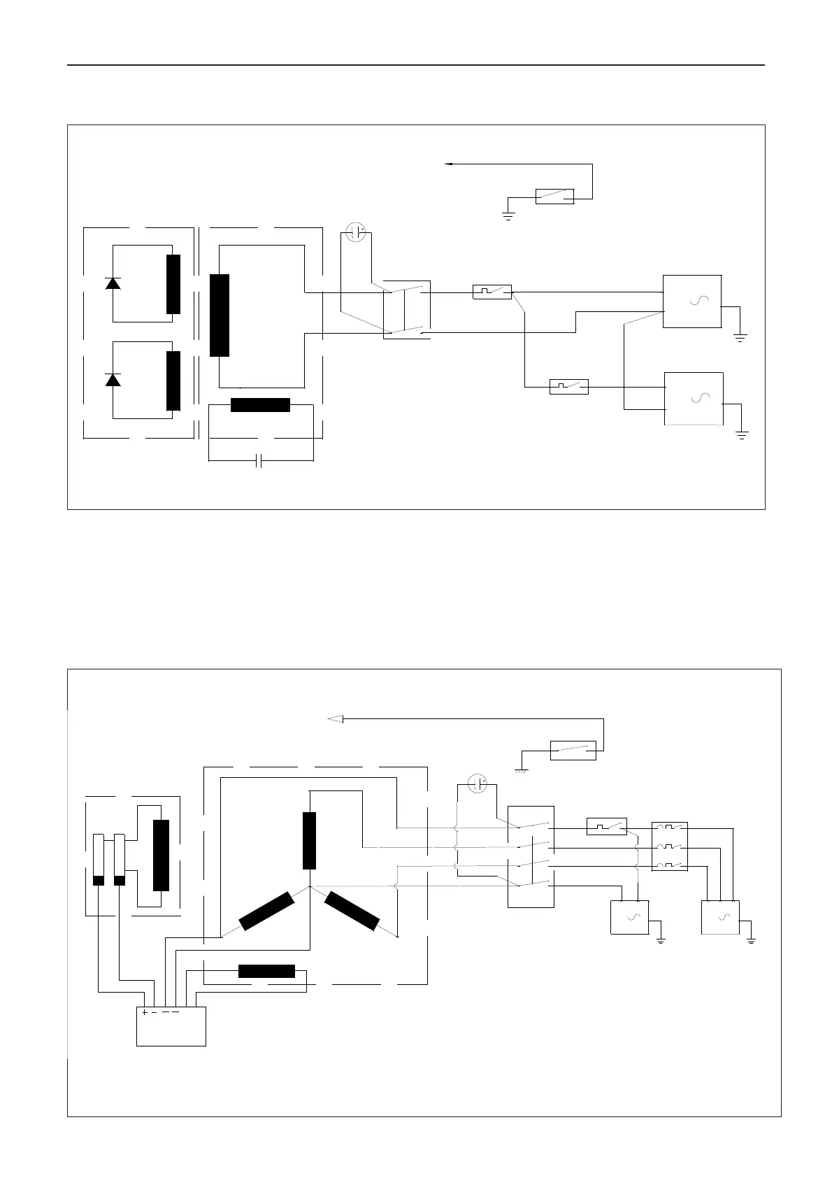
MASE
7
FM
FM 5600
1
1
7
6
1
3
5
4
9
10
11
8
12
ECC
A.V.R.
1 3
1
2
3
5
6
7
8
9
10
4
FM 6000

Related product manuals