EasyManua.ls Logo

MAXA i-290 0106 - I-290 0112; 0115; 0118; ELECTRICAL CONNECTIONS

MAXA i-290 0106
58 pages
Print Icon
To Next Page IconTo Next Page
To Next Page IconTo Next Page
To Previous Page IconTo Previous Page
To Previous Page IconTo Previous Page
Loading...
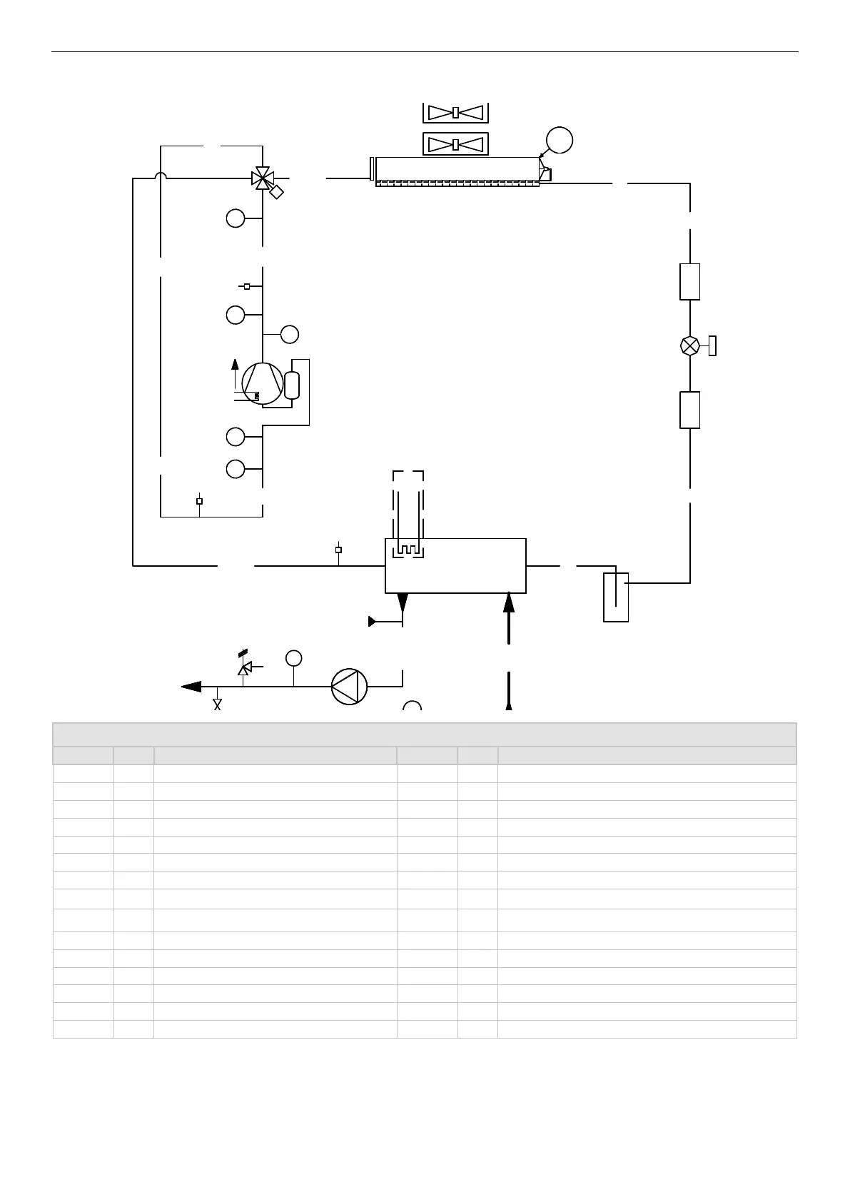
i-290 Inverter air/water heat pumps with axial fans
33

INVC
RD
RD/RS
RS
RS
F
EEV
F
EV
RS
RL
RS/RD
RS
RL RL
W-IN
FM
HC
YISV1
TE
SD1
CO
KAS
TE
IN1
TRL
1
TE
DT1
PSH
1
TE
EXT1
W-OUT
P
AV
TE
OUT1
RVRV
DV
SV
RL
LR
MAF1
MAF2
TRH
1
SV
SV
LEGEND
CODE NUM. DESCRIPTION CODE NUM. DESCRIPTION
 1   
 1   
 1  TRH 1 
 1   1 
 1   1 
   1 
   1 
    1 
 1   1 
   1 
   
  RV 
   
  P 
  AV 
ELECTRICAL CONNECTIONS




Table of Contents

Related product manuals