EasyManua.ls Logo

Maxon EPOS4 - Slave State Machine

Maxon EPOS4
54 pages
Print Icon
To Next Page IconTo Next Page
To Next Page IconTo Next Page
To Previous Page IconTo Previous Page
To Previous Page IconTo Previous Page
Loading...
USB & RS232 Communication
Data Link Layer
EPOS4 Communication Guide
2-16 CCMC | 2019-11 | rel8759
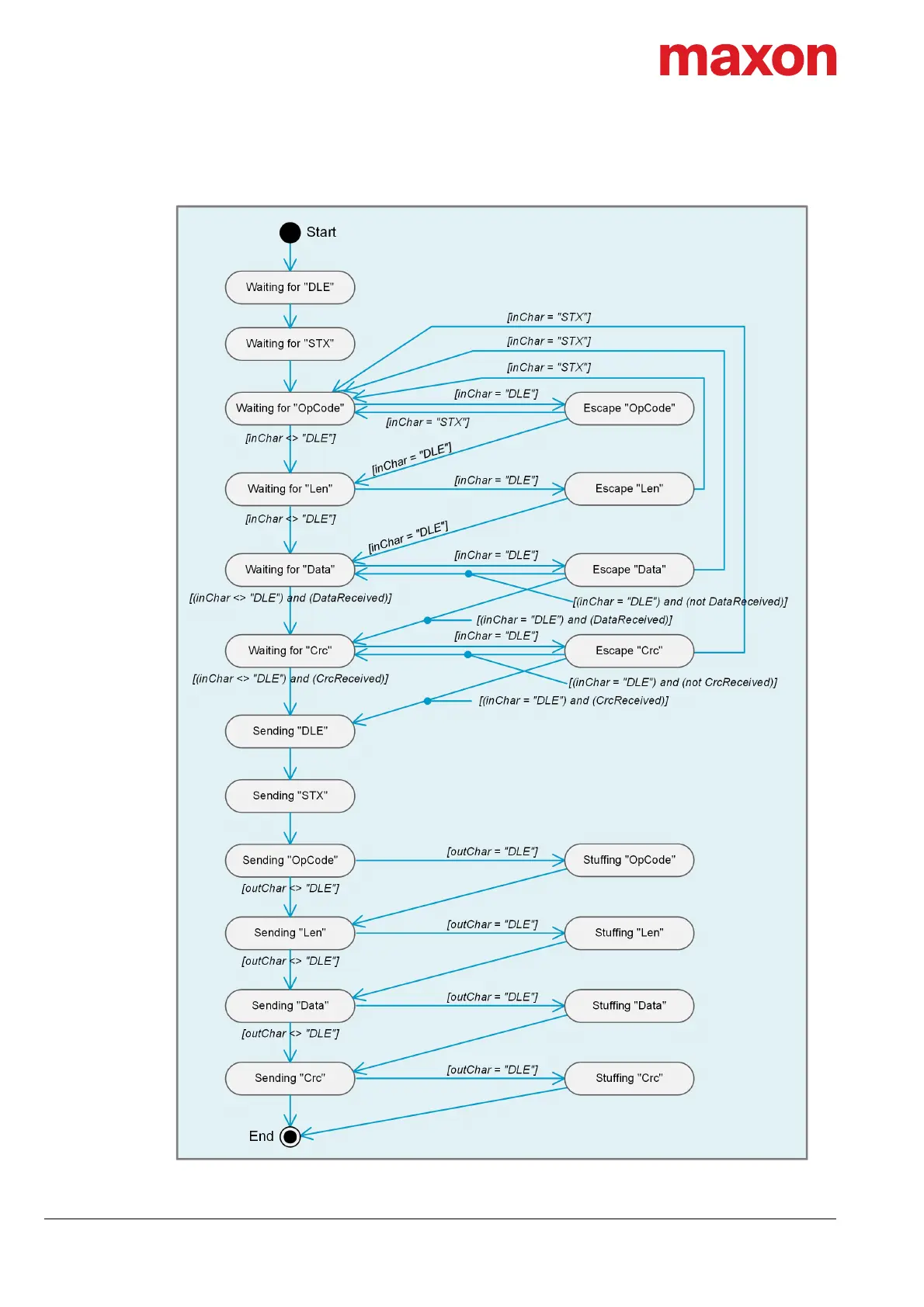
2.2.8 Slave State Machine
Figure 2-7 USB/RS232 communication – Slave State Machine

Table of Contents

Other manuals for Maxon EPOS4

Related product manuals