EasyManua.ls Logo

Maytag MAT12PDSA - Page 16

Maytag MAT12PDSA
20 pages
Print Icon
To Next Page IconTo Next Page
To Next Page IconTo Next Page
To Previous Page IconTo Previous Page
To Previous Page IconTo Previous Page
Loading...
Component Testing Procedures
!
WARNING
To avoid risk of electrical shock, personal injury or death; disconnect power to washer before servicing, unless
testing requires power.
16022846 Rev 0 December 2003
16
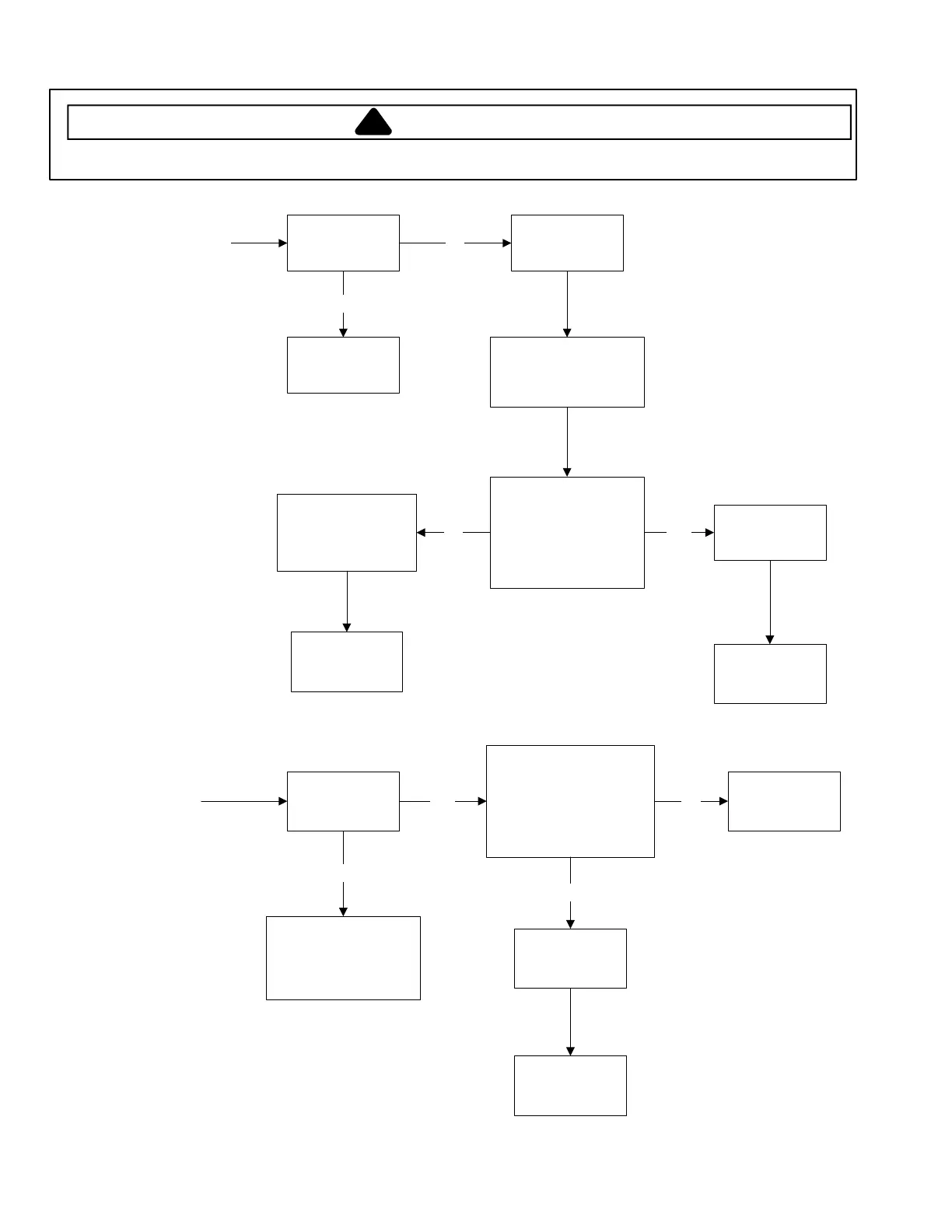
No response to
coin 2
Is display blank?
See blank display
section in trouble
shooting guide
Check the coin
mechanism for
proper adjustment.
Check wiring and
termination between
second coin drop and
control board
Reconnect
connector and
plug in washer
If problem still
exists replace
second coin optic
sensor
If problem still
exist replace
control board
No
Yes
Yes
Will not keep
time of day
during power
interruptions
Is a battery
installed?
Does greater than 3.4 VDC
appear between the red and
black wires of the battery?
Replace battery
A battery must be
installed in order to keep
time of day during power
interruptions.
Check battery
connector and
terminations
If problem still
exists replace
control board
No
Yes
No
Yes
Check lighting. Too
much ambient light in
the coin drop will cause
coins not to be
recognized.
No
Unplug washer and check
resistance between the
red wire and the white
wire in connector
AA4. Is resistance
greater than 10K ohms?