EasyManua.ls Logo

Maytag MAT12PDSA - Page 17

Maytag MAT12PDSA
20 pages
Print Icon
To Next Page IconTo Next Page
To Next Page IconTo Next Page
To Previous Page IconTo Previous Page
To Previous Page IconTo Previous Page
Loading...
Component Testing Procedures
!
WARNING
To avoid risk of electrical shock, personal injury or death; disconnect power to washer before servicing, unless
testing requires power.
December 2003 16022846 Rev 0
17
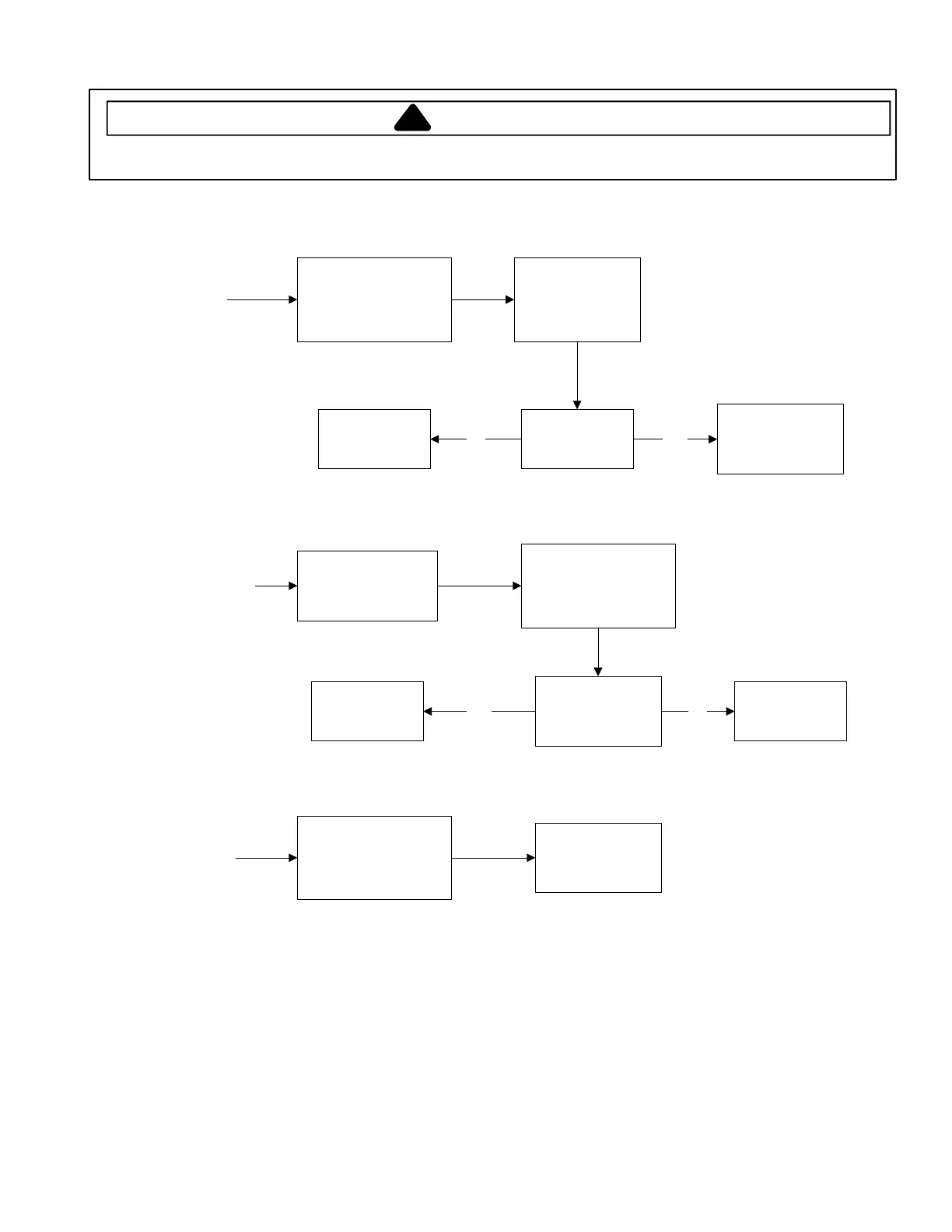
"Unbalance"
stays in display
Unplug washer check
wiring and terminations
between lid switch and
control board
Check continuity of
lid switch as lid is
raised and lowered
Adjust lid switch or
replace it if
necessary
Does switch open
and close
properly?
Plug in washer
replace control board
if problem still exists
Cannot enter or
cannot exit operator
mode
Check for proper
adjustment of service
switch
Check wiring and
terminations between
service switch and control
board
Does service switch
open and close
properly?
Replace control
board
Replace service
switch
Operator options
revert to defaults
Setup operator options as
desired unplug washer for
2 minutes then plug in
washer
If problem still exists
replace control board
No
YesNo
Yes