EasyManua.ls Logo

Maytag MAT12PDSA - Page 18

Maytag MAT12PDSA
20 pages
Print Icon
To Next Page IconTo Next Page
To Next Page IconTo Next Page
To Previous Page IconTo Previous Page
To Previous Page IconTo Previous Page
Loading...
Component Testing Procedures
!
WARNING
To avoid risk of electrical shock, personal injury or death; disconnect power to washer before servicing, unless
testing requires power.
16022846 Rev 0 December 2003
18
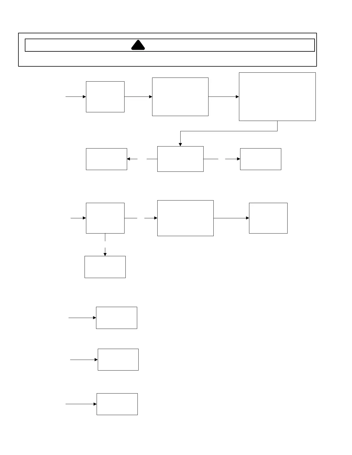
Display flashes in
user Mode
Check for proper
adjustment of
vault switch
Check wiring and
terminations between
vault switch and control
board
Unplug washer and connector AA1.
Check for continuity between orange
wire on connector AA1-3 and orange
wire on connector AA1-1 while
cycling vault switch
Does vault switch
open and close
properly?
Replace control
board
Replace vault
switch
NoYes
Water runs
without program
selected
Unplug washer.
Does water still
run?
Check wiring and
terminations between
control board and water
valve
If problem still
exists replace
control board
Replace water
valve
No
Yes
Run washer
diagnostics
program
No hot water or
cold water
Run washer
diagnostics
program
Spin instead of
agitating
Run washer
diagnostics
program
No spin or
agitate