EasyManua.ls Logo

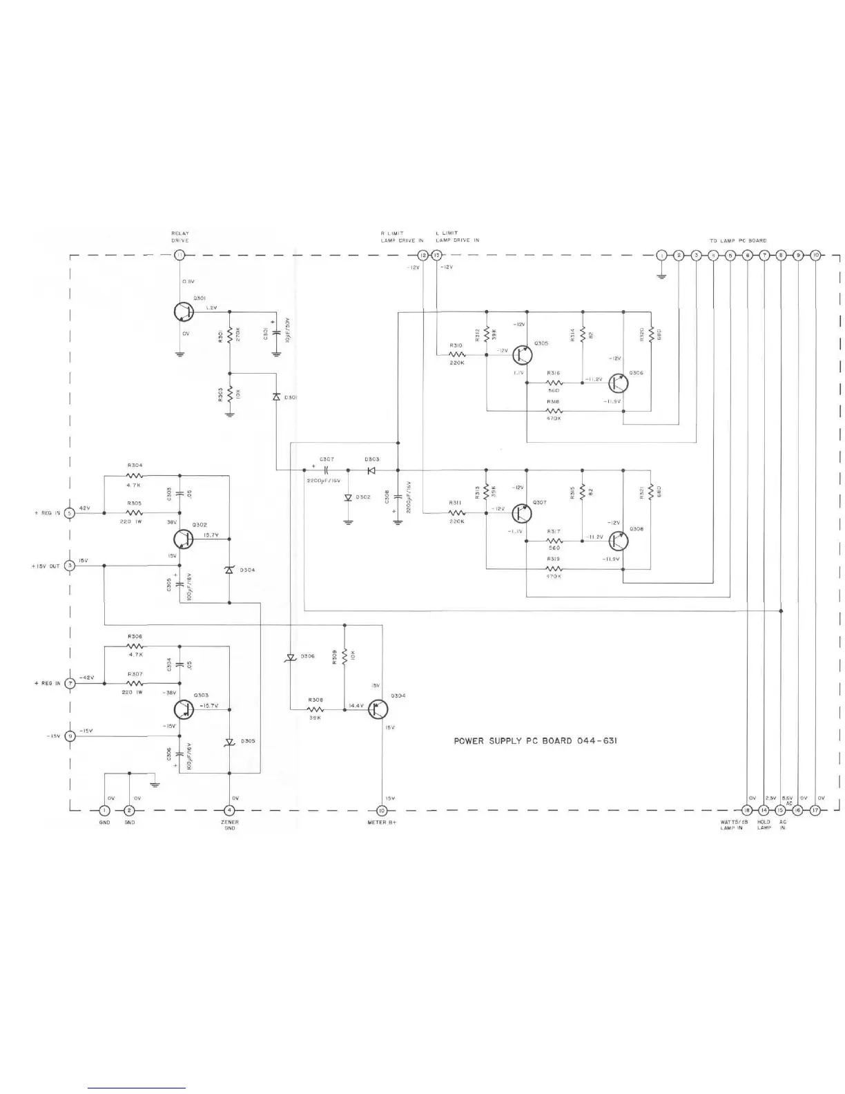
McIntosh MC 22O5 - Power Supply PC Board Schematic

McIntosh MC 22O5
20 pages
Print Icon
To Next Page IconTo Next Page
To Next Page IconTo Next Page
To Previous Page IconTo Previous Page
To Previous Page IconTo Previous Page
Loading...
MC2205
POWER SUPPLY

Related product manuals