EasyManua.ls Logo

Midea HS-625FWEN - No Working of Compressor

Midea HS-625FWEN
54 pages
Print Icon
To Next Page IconTo Next Page
To Next Page IconTo Next Page
To Previous Page IconTo Previous Page
To Previous Page IconTo Previous Page
Loading...
Service Manual_2020-V1.0
46
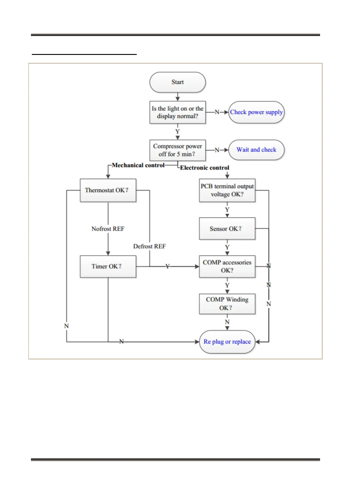
11.2 No working of compressor

Table of Contents

Related product manuals