EasyManua.ls Logo

Midea VC Pro Series - Page 154

Midea VC Pro Series
192 pages
Print Icon
To Next Page IconTo Next Page
To Next Page IconTo Next Page
To Previous Page IconTo Previous Page
To Previous Page IconTo Previous Page
Loading...
VC Pro VRF 50/60Hz
154
Midea VC Pro Series Engineering Data Book
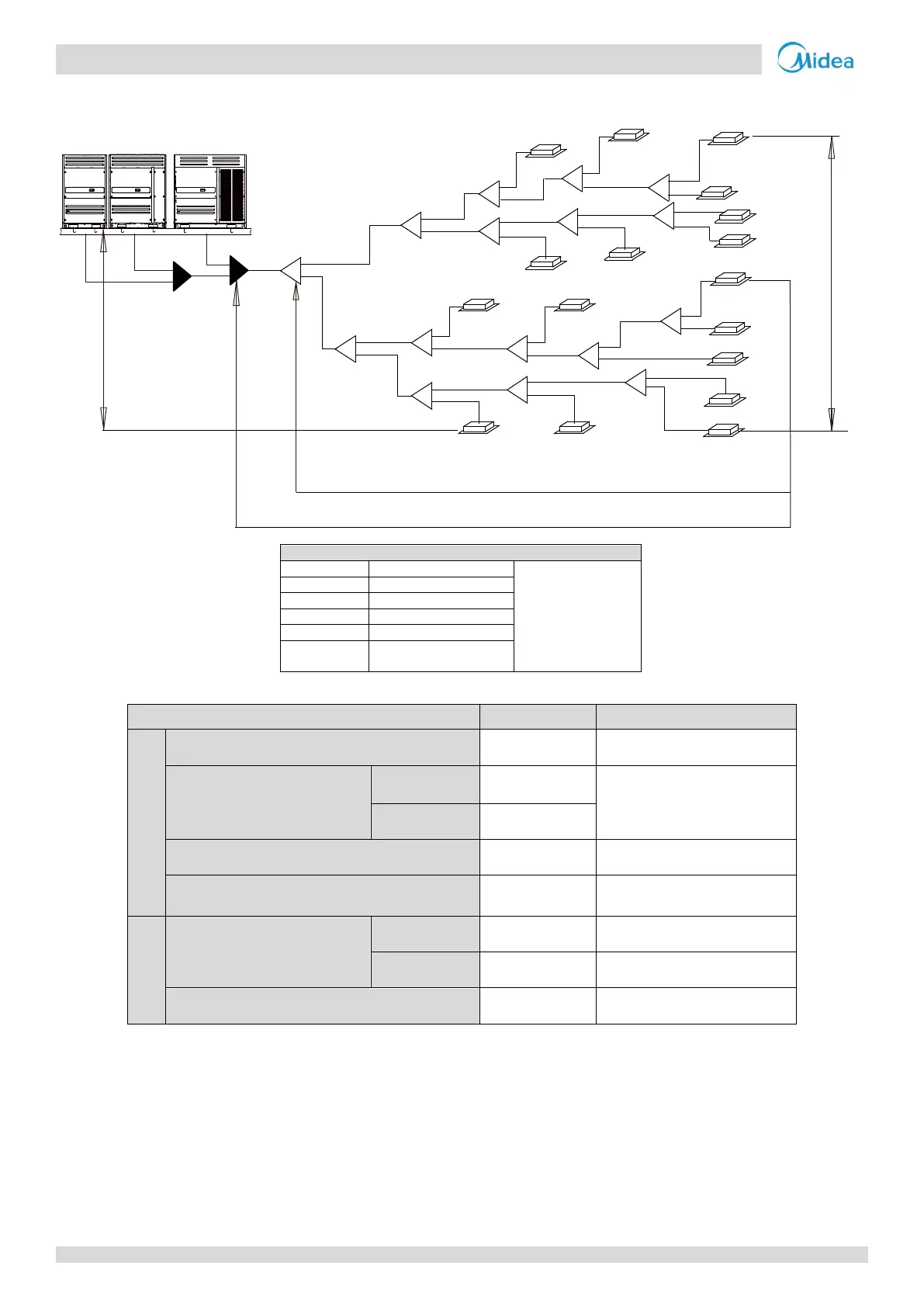
Figure 3-4.2: Permitted refrigerant piping lengths and level differences
Table 3-4.3: Summary of permitted refrigerant piping lengths and level differences
Permitted values
Piping in Figure 3-4.2
Piping lengths
Total piping length
1
1000m
L
1
+ 2 x Ʃ{L
2
to L
16
} + Ʃ{a to q}
Piping between farthest indoor
unit and first outdoor branch
joint
2
Actual length
175m
L
1
+ Ʃ{L
9
to L
13
} + k
Equivalent
length
200m
Piping between farthest indoor unit and first
indoor branch joint
3
40m / 90m
Ʃ{L
9
to L
13
} + k
Piping between outdoor unit and outdoor branch
joint
10m
g1+G1 10m; g2+G1 10m;
g3 10m
Level
differences
Largest level difference between
indoor unit and outdoor unit
4
Outdoor unit is
above
90m
Outdoor unit is
below
110m
Largest level difference between indoor units
5
30m
Notes:
1. Refer to Requirement 1, above.
2. Refer to Requirement 2, above.
3. Refer to Requirement 3, above.
4. Refer to Requirement 4, above.
5. Refer to Requirement 5, above.
N1
(140)
N4(140)
N9
(112)
N10
(140)
N12
(28)
N13
(140)
N16
(56)
N15
(140)
N3(71)
N7(28)
N6
(140)
N8(140)
N14
(56)
N17
(140)
A
B
I
J
N
K
O
C
F
H
E
L1
L2
L3
L5
L7
L8
L11
L12
L13
L15
L14
L16
L9
a
c
d
f
g
h
j
l
m
n
o
p
q
k
S
R
g1
g2
g3
G1
D
N2
(140)
b
L4
N5
(112)
G
L6
e
N11
(71)
i
L
L10
M
P
W3
(16)
W2
(22)
W1
(26)
Largest level di
fference betwee indoor
unit and outdoor unit ≤ 90m
Piping between farthest indoor unit and first indoor
branch joint ≤ 40m
Equivalent length of piping between farthest indoor
unit and first outdoor branch joint ≤ 200m
ILargest level di
fference between
indoor units ≤ 30m
Legend
L
1
Main pipe
Figures in
parentheses indicate
indoor unit capacity
indexes.
L
2
to L
16
Indoor main pipes
a to q
Indoor auxiliary pipes
A to P
Indoor branch joints
S, R
Outdoor branch joints
g1 to g3, G
1
Outdoor connection
pipes

Related product manuals