EasyManua.ls Logo

Miele G 6300 - Control panel

Miele G 6300
100 pages
Print Icon
To Next Page IconTo Next Page
To Next Page IconTo Next Page
To Previous Page IconTo Previous Page
To Previous Page IconTo Previous Page
Loading...
Guide to the appliance
7
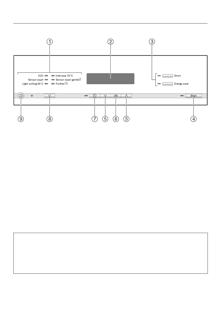
Control panel
a
Programme selection
b
Display
c
Option buttons with indicator lights
d
Start b
utton with indicator light
e
Arrow buttons 
f
OK butt
on
g
button (FlexiTimer) with indicator
light
h
Programme selector button
i
On/Off button
These operating instructions apply to several different dishwasher models with
different heights.
The specific dishwasher models are referred to as follows:
Standard = 80.5 cm high dishwashers (integrated)
and 84.5 cm high dishwashers (freestanding)
XXL = 84.5 cm high dishwashers (integrated)

Table of Contents

Related product manuals