EasyManua.ls Logo

Milltronics Accumass BW100 - Speed Sensor

Milltronics Accumass BW100
84 pages
Print Icon
To Next Page IconTo Next Page
To Next Page IconTo Next Page
To Previous Page IconTo Previous Page
To Previous Page IconTo Previous Page
Loading...
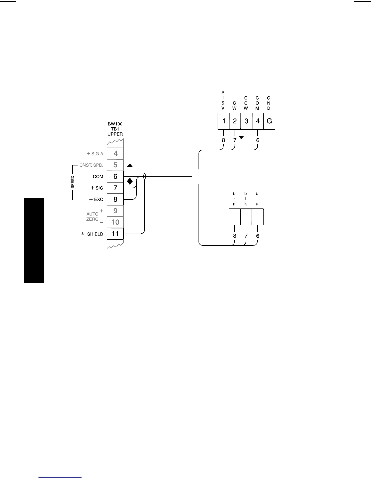
SPEED SENSOR
Connect the BW100 TB1 – 7 to the MD - 36A speed sensor terminal:
‘2’ for clockwise speed sensor shaft rotation
‘3’ for counter-clockwise speed sensor shaft rotation.
MD - 36A shaft rotation is viewed from the front cover side
of the MD - 36A enclosure.
If a speed sensor is not used, a jumper must be connected across the BW100
TB1 – 5 / 6. If a speed sensor is used, insure that the jumper is removed.
Input device in the form of open collector transistor or dry contact across
TB1 – 6 / 7 will also serve as a suitable speed signal.
MD - 36A
speed sensor
OR
TASS
speed sensor
INSTALLATION
PL-531 14