EasyManua.ls Logo

Minebea CSD-903-EX - Page 204

Minebea CSD-903-EX
226 pages
Print Icon
To Next Page IconTo Next Page
To Next Page IconTo Next Page
To Previous Page IconTo Previous Page
To Previous Page IconTo Previous Page
Loading...
188
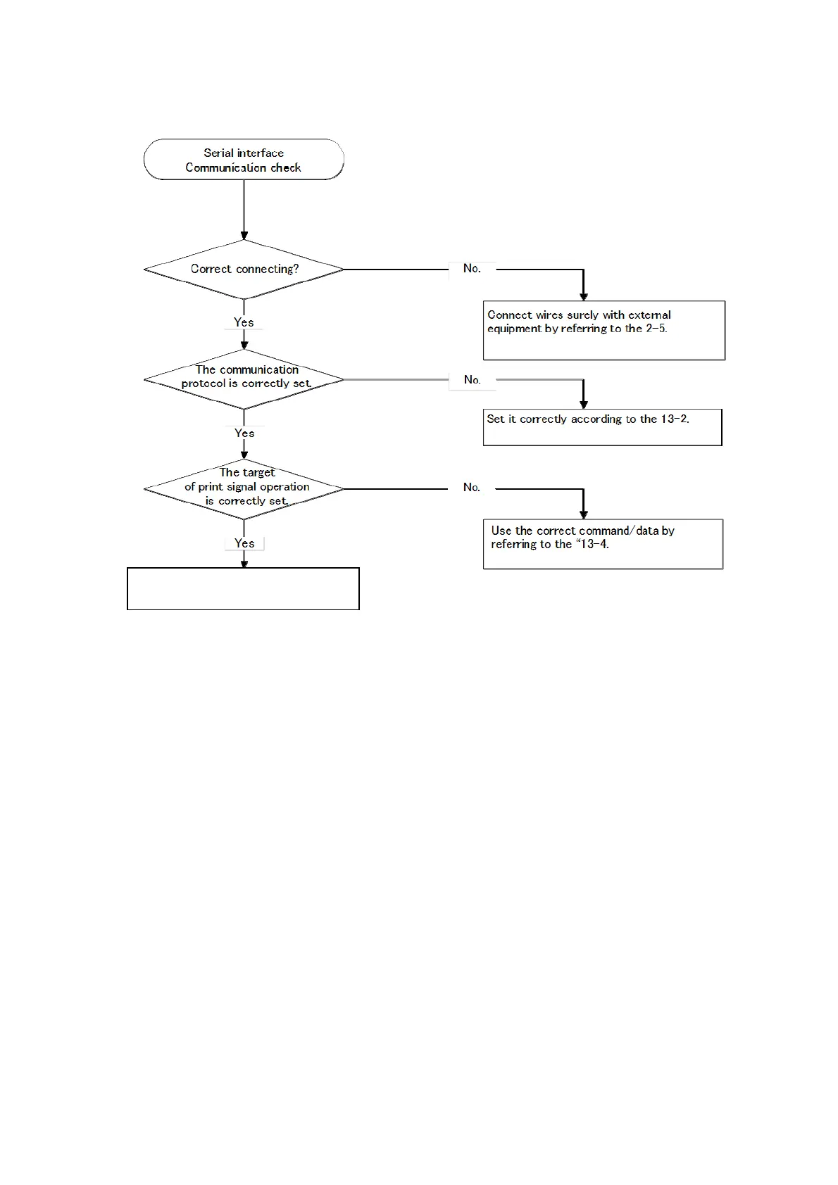
Inform us about the contents of failure
and situation at site in details

Related product manuals