EasyManua.ls Logo

Mitsubishi DD-4021 - Page 15

Mitsubishi DD-4021
46 pages
Print Icon
To Next Page IconTo Next Page
To Next Page IconTo Next Page
To Previous Page IconTo Previous Page
To Previous Page IconTo Previous Page
Loading...
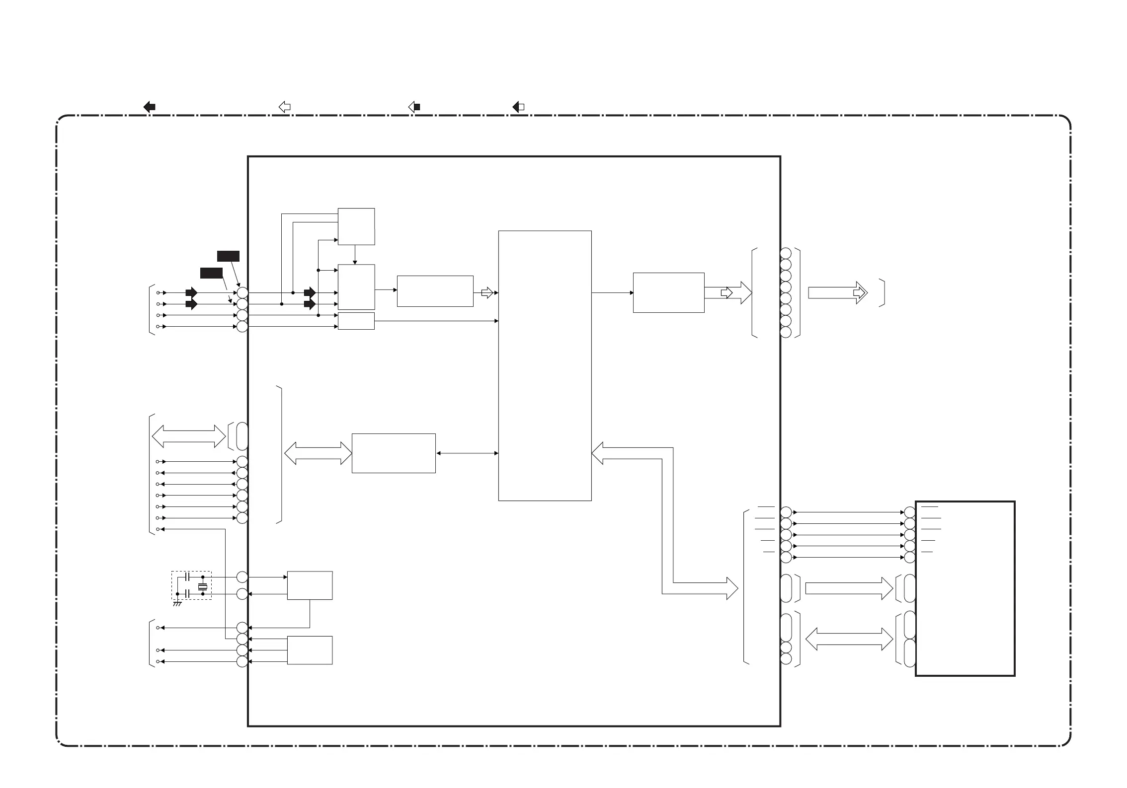
DVD Signal Process Block Diagram
E5542BLD1-6-5
1-6-6
IC300 (DVD SIGNAL PROCESS)
IC301 (4M D-RAM)
HD0
HD0-HD7
HD1
HD2
HD3
HD4
HD5
HD6
HD7
FROM RF SIGNAL
PROCESS/SERVO
BLOCK DIAGRAM
FROM/TO
SYSTEM CONTROL
BLOCK DIAGRAM
118
117
NRZN
NRZP
TC
DEFECT
94
DATA
SLICER
PLL
VCO
CPU
INTERFACE
VIDEO/AUDIO
INTERFACE
DVD
DEMODULATOR
MEMORY
MANAGER
24
27
30
34
37
40
43
46
95
86
190
189
174
173
175
~
~
~
HD0
~
HD7
HD0-HD8
RA0-RA8
RD0-RD15
TO RF SIGNAL
PROCESS/SERVO
BLOCK DIAGRAM
TO VIDEO BLOCK
SRV33M
X301 (33MHz)
PWM1
PWM2
CLV/CAV
MASTER
CLOCK
99
57
100
101
156
FG
BCA
WE
OE
WE
RAS
UCAS
LCAS
RAS
UCAS
LCAS
OE
RA0 RA0
RA8RA8
RD0
RD0
RD15
RD15 2
1
13
29
28
14
27
~
69
77
~
16
26
~
2
10
~
207
191
~
31
39
~
187
177
~
MCS
124
JITTER
83 MRDY
81 HRD
79 HWR
JITTER
MRDY
HRD
HWR
80 MALE
MALE
155
MCS
DATA(VIDEO/AUDIO) SIGNAL DATA(VIDEO) SIGNAL DATA(AUDIO) SIGNALRF(VIDEO/AUDIO) SIGNAL
WF5
WF4
MAIN CBA UNIT