EasyManua.ls Logo

Mitsubishi DD-4021 - Page 16

Mitsubishi DD-4021
46 pages
Print Icon
To Next Page IconTo Next Page
To Next Page IconTo Next Page
To Previous Page IconTo Previous Page
To Previous Page IconTo Previous Page
Loading...
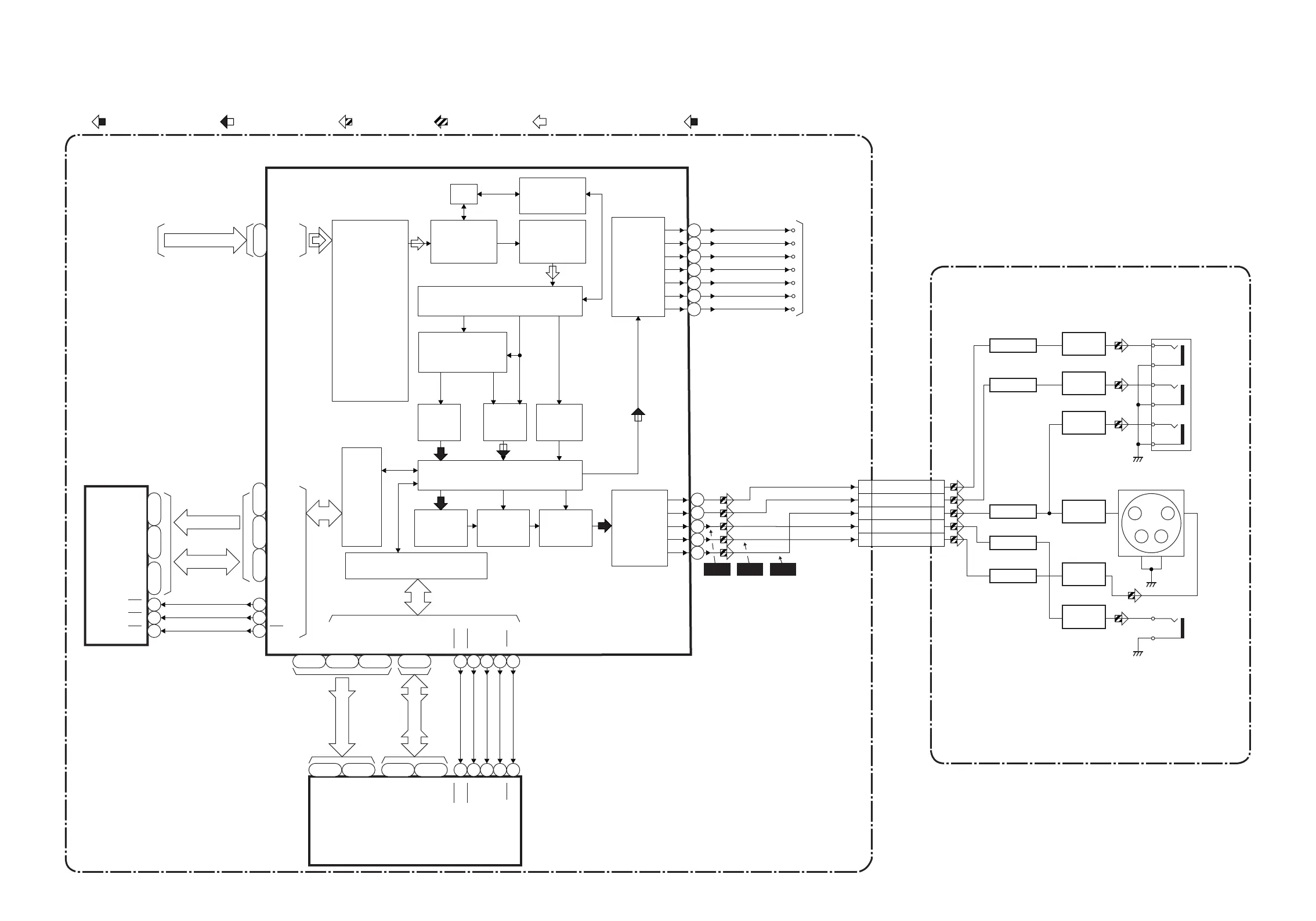
Video Block Diagram
E5542BLV1-6-7
1-6-8
6dB AMP
6dB AMP
6dB AMP
Q1441, Q1442
AMP
75
BUFFER
75
BUFFER
75
BUFFER
Q1445
JK1401
S-VIDEO
OUT
JK1201
COMPOSITE
VIDEO OUT
VIDEO-Y
OUT
VIDEO-U
OUT
VIDEO-V
OUT
JK1202
3 4
21
Q1423
Q1403
Q1421, Q1422
Q1401, Q1402
CN701
CN1601
5 5VIDEO-Y
3 3VIDEO-U
1 1VIDEO-V
7 7
VIDEO-CVBS
9 9VIDEO-C
3 4
21
AV CBA
DATA(VIDEO) SIGNAL VIDEO SIGNAL AUDIO SIGNALDATA(AUDIO) SIGNAL
IC601 (DVD HOST PROCESSOR)
IC606
IC602
(16M SD-RAM)
PARA0
PARA7
A0
A18
DQ0
AD0
AD13
DQ15
DQ0
DQ15
CS3
DQM(0)
AD0
AD13
~
DQ0
DQ15
~
~
~
~
A0
A18
~
~
~
DQ0-DQ15
A0-A18
PARA0-PARA7
79 80 78
34
25
27
51
52
53
54
55
56
57
33
32
7677
17 18 39 16
8
1
~
25
16
~
6
13
~
29
45
~
DQ0
DQ15
DQML
DQMU
WE
~
15
(64Mbit SDRAM)
20 26~ 2 13~29 35~ 42 53~
173
181
~
161
170
~
141
158
~
11
26
28
128
132
117
DATA(VIDEO/AUDIO) SIGNAL DATA(VIDEO) SIGNAL
RAS
CAS
LDQM
UDQM
WE
RAS
CAS
58 63~69 66~ 84
102
~70 73~
INTERNAL
PERIPHERALS
PORTS
PROGRAMMABLE
CPU INTERFACE
CENTRAL
COMMAND
PORT
FRONT-END
& LINK
INTERFACE
ST20 ARBITER &
MEMORY CONTROLLER
SDRAM ARBITER
SHARED SDRAM INTERFACE
MPEG2 PER
PARSER & MPEG1
SYSTEM PARSER
VIDEO
CD FIFO
VIDEO
DECODER
AUDIO
DECODER
CACHE
SUBSYSTEM
CPU
VIDEO
FILTERING
OSD, SP
DECODER
& MIXING
AUDIO
CD FIFO
SUB
PICTURE
CD FIFO
DENC &
DAC
SPDIF
PCM-LRCLK
PCM-MCLK
PCM-DATA2
PCM-DATA1
PCM-DATA0
PCM-SCLK
FROM
DVD SIGNAL
PROCESS
BLOCK
TO AUDIO
BLOCK
WF7WF6
WF5
75
BUFFER
Q1443
75
BUFFER
Q1463
75
BUFFER
Q1483
6dB AMP
Q1461, Q1462
6dB AMP
Q1481, Q1482
CE
OE
WE
OE
MAIN CBA UNIT