EasyManua.ls Logo

Mitsubishi DD-4021 - Page 17

Mitsubishi DD-4021
46 pages
Print Icon
To Next Page IconTo Next Page
To Next Page IconTo Next Page
To Previous Page IconTo Previous Page
To Previous Page IconTo Previous Page
Loading...
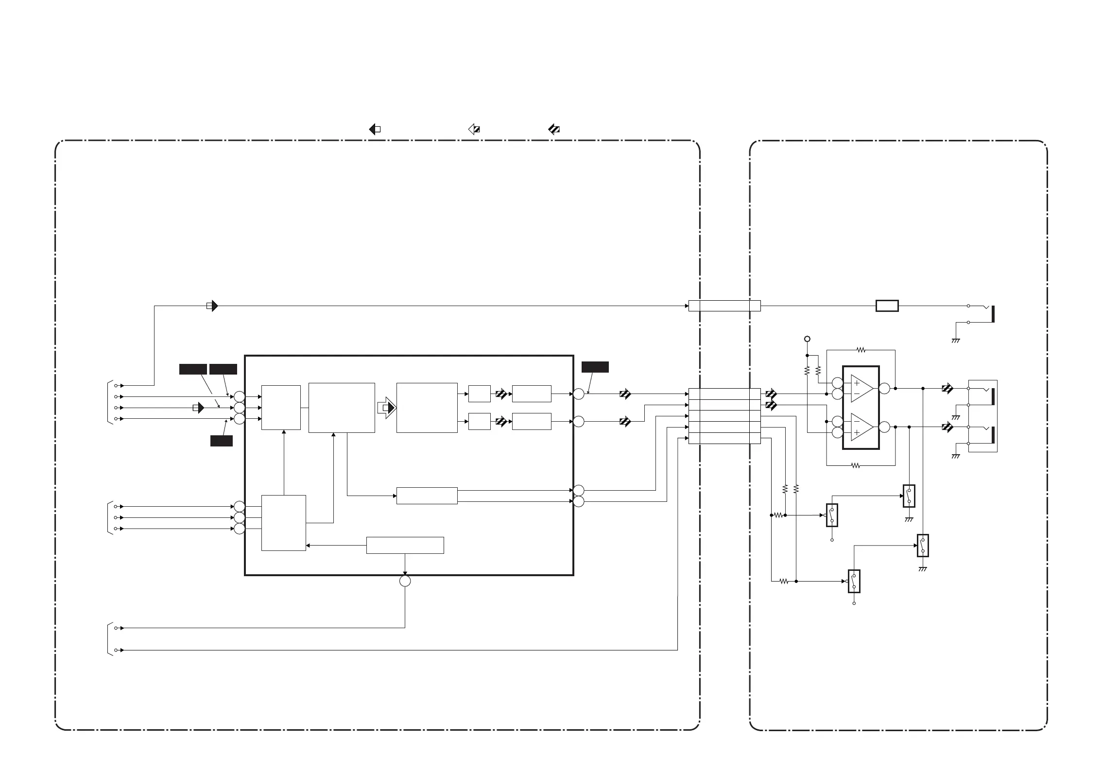
Audio Block Diagram
E5542BLA
1-6-9 1-6-10
IC801 (AUDIO DAC)
7
8
12
11
JK1201
JK1202
DIGITAL
AUDIO OUT
AMP
Q1351
IC1201
Q1203
Q1201
Q1202
+3.3V
(AMP)
CN701 CN1601
REF
CN701
CN1601
15 15AUDIO-L
17
17
AUDIO-R
14 14A-L MUTE
16 16A-R MUTE
18 18A-MUTE
AUDIO-L
OUT
1
2
3
13
14
15
16
FROM
SYSTEM
CONTROL
BLOCK
TO
VIDEO
BLOCK
SERIAL
PORT
SERIAL
CONTROL
4X/8X
OVERSAMPLING
DIGITAL FILTER
/FUNCTION
CONTROLLER
ENPHANCED
MULTI-LEVEL
DELTA-SIGMA
MODULATOR
DAC LPF+AMP
L-CH
R-CH
LPF+AMP
DAC
ZERP DETECT
SYSTEM CLOCK
3
1
2
6
7
5
AUDIO-R
OUT
PCM-SCLK
SPDIF
PCM-DATA0
PCM-LRCK
ADAC-MD
ADAC-MC
ADAC-ML
PCM-MCLK
FROM
VIDEO
BLOCK
AV CBA
MAIN CBA UNIT
VIDEO SIGNAL AUDIO SIGNALDATA(AUDIO) SIGNAL
12
12
SPDIF
A-MUTE
+3.3V
Q1204
WF11WF10
WF9
WF12