EasyManua.ls Logo

Mitsubishi DD-4021 - Page 18

Mitsubishi DD-4021
46 pages
Print Icon
To Next Page IconTo Next Page
To Next Page IconTo Next Page
To Previous Page IconTo Previous Page
To Previous Page IconTo Previous Page
Loading...
NOTE :
The voltage for parts in hot circuit is measured using
hot GND as a common terminal.
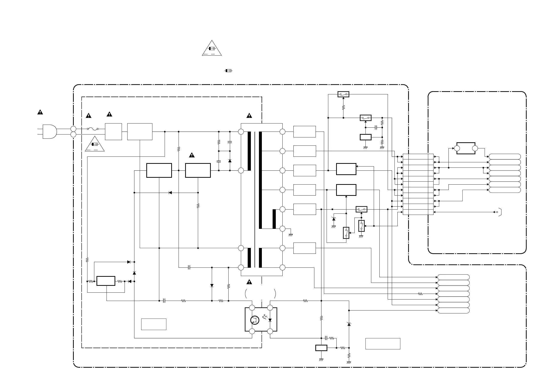
Power Supply Block Diagram
CAUTION !
Fixed voltage power supply circuit is used in this unit.
If Main Fuse (F1001) is blown, check to see that all components in the
power supply circuit are not defective before you connect the AC plug to
the AC power supply. Otherwise it may cause some components in the
power supply circuit to fail.
A V
E5542BLP1-6-11
1-6-12
AC1001
AC CORD
F1001
1A 250V
CHOKE
COIL
L1001
D1001, D1002
D1004, D1005
Q1003
Q1008
Q1001
2
4
7
3
4
IC1001
ERROR
VOLTAGE DET
T1001
11
12
13
15
14
16
17
18
EV+3.3V
EV+9V
P-ON+3.3V(D)
P-ON+3.3V(A)
F1
P-ON+5V(D)
P-ON+5V(A)
EV+2.5V
F2
P-ON+12V
P-ON+5V
P-ON+3.3V
EV+5V
-FL
MAIN CBA UNIT
Q1009
(SHUNT REGULATOR)
SWITCHING
D1008
RECTIFIER
D1030
RECTIFIER
D1003
RECTIFIER
IC1004
IC1003
IC302
+3.3V
REG.
Q1002
+12V
REG.
+3.3V
REG.
Q1004
CN1001
CN501
Q1005
Q1006
D1009
RECTIFIER
D1013
RECTIFIER
D1016
RECTIFIER
SWITCHING
CONTROL
LATCH
REG
REG
1
2
6
BRIDGE
RECTIFIER
Q1007
Q1010
1
2
3
4
12
13
14
15
13
16
12
17
4
18
3
2
1
EV+9V
P-ON+5V
P-ON+5V
EV+9V
EV+3.3V
EV+3.3V
P-ON+3.3V
P-ON+3.3V
PWRCON
5 4
EV+2.5V
EV+2.5V
14
15
16
17
18
COLD
HOT
AV CBA
PWRCON
FROM
SYSTEM
CONTROL
BLOCK
DIAGRAM
-REPLACE FUSE AS MARKED.
"Ce symbole reprèsente un fusible à fusion rapide."
CAUTION
FOR CONTINUED PROTECTION AGAINST FIRE HAZARD,
REPLACE ONLY WITH THE SAME TYPE FUSE.
ATTENTION : POUR UNE PROTECTION CONTINUE LES RISQES
D'INCELE N'UTILISER QUE DES FUSIBLE DE MEMO TYPE.
RISK OF FIRE
"This symbol means fast operating fuse."
A V
F
A V
F