EasyManua.ls Logo

Mitsubishi Endeavor

Mitsubishi Endeavor
514 pages
To Next Page IconTo Next Page
To Next Page IconTo Next Page
To Previous Page IconTo Previous Page
To Previous Page IconTo Previous Page
Loading...
3-184
Features and controls
3
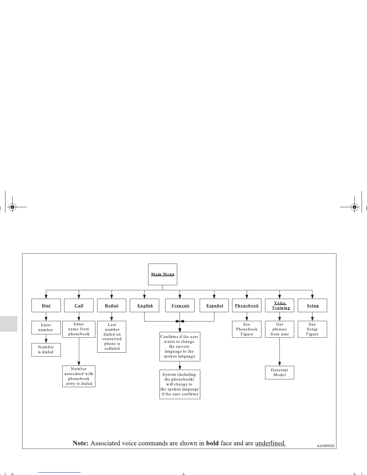
Voice Command Tree
N00512000086
BK0121600US.book 184 ページ 2010年4月12日 月曜日 午前10時39分

Table of Contents

Related product manuals