EasyManua.ls Logo

Mitsubishi MR-J4-700A - Page 21

Mitsubishi MR-J4-700A
640 pages
Print Icon
To Next Page IconTo Next Page
To Next Page IconTo Next Page
To Previous Page IconTo Previous Page
To Previous Page IconTo Previous Page
Loading...
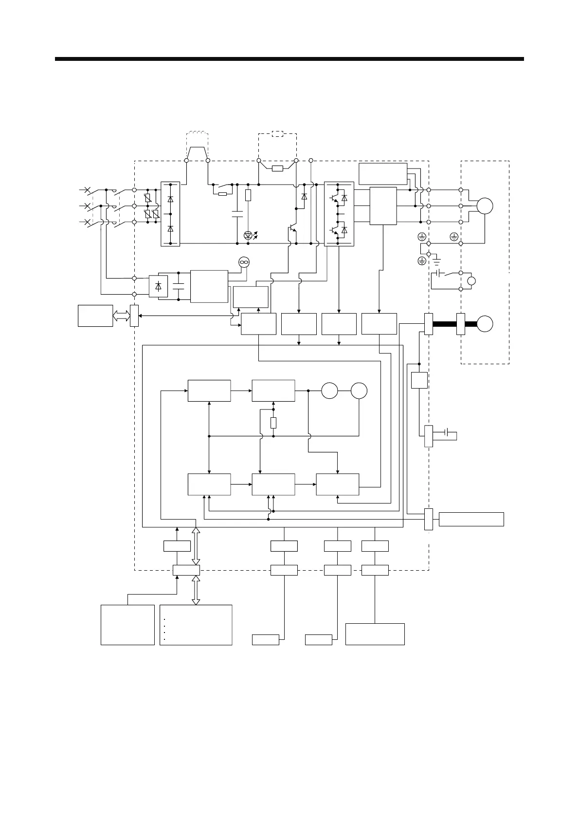
1. FUNCTIONS AND CONFIGURATION
1 - 4
(b) MR-J4-700A(-RJ)
U U
U
L11
L21
Cooling fan
N-C
L3
L2
L1
MCMCCB
U
V
W
U
V
W
P3 P4
(Note 2)
P+
+
+
B
RA
B1
B2
CN4
M
CN2
CN8
CN5 CN3 CN6
I/F
USB RS-422 D/AA/D
USB RS-422
CN1
(Note 1)
Power
supply
Servo amplifier
Power factor improving
DC reactor
Regenerative
option
Diode
stack
Relay
Regene-
rative
TR
CHARGE
lamp
Dynamic
brake
circuit
Current
encoder
Servo motor
24 V DC
Electromagnetic
brake
STO
switch
Control
circuit
power
STO
circuit
Current
detection
Overcurrent
protection
Voltage
detection
Base
amplifier
Encoder
Step-
down
circuit
Optional battery
(for absolute position
detection system)
Position
command
input
Model
position
control
Model
speed
control
Virtual
motor
Virtual
encoder
Model position Model speed Model torque
Current
control
Actual
position
control
Actual
speed
control
Analog monitor
(two channel)
Controller
Personal
computer
Analog
(two channel)
DI/O control
Servo-on
Input command pulse.
Start
Malfunction, etc
CN2L
External encoder
(Note 3)
(Note 4)
Note 1. For the power supply specifications, refer to section 1.3.
2. The MR-J4 servo amplifier has P3 and P4 in the upstream of the inrush current suppression circuit. They are different from P1
and P2 of MR-J3 servo amplifiers.
3. This is for the MR-J4-_A-RJ servo amplifier. The MR-J4-_A servo amplifier does not have the CN2L connector.
4. The power factor improving AC reactor can also be used. In this case, the power factor improving DC reactor cannot be used.
When not using the power factor improving DC reactor, short P3 and P4.

Table of Contents

Related product manuals