EasyManua.ls Logo

Mitsubishi Q06HCPU - Page 55

Mitsubishi Q06HCPU
692 pages
To Next Page IconTo Next Page
To Next Page IconTo Next Page
To Previous Page IconTo Previous Page
To Previous Page IconTo Previous Page
Loading...
1
OVERVIEW
1.3 Devices and Instructions Convenient for Programming
1
- 26
1
Overview
2
Performance
Specification
3
Sequence Program
Configuration and
Execution Conditions
4
I/O Nunber Assignment
5
Memories and Files
Handled by CPU Module
6
Functions
7
Communication with
Intelligent Function
Module
8
Parameters
(b) High-speed processing of massive data
The data processing instructions, such as the table processing instruction, have
been reinforced to enable high-speed processing of massive data.
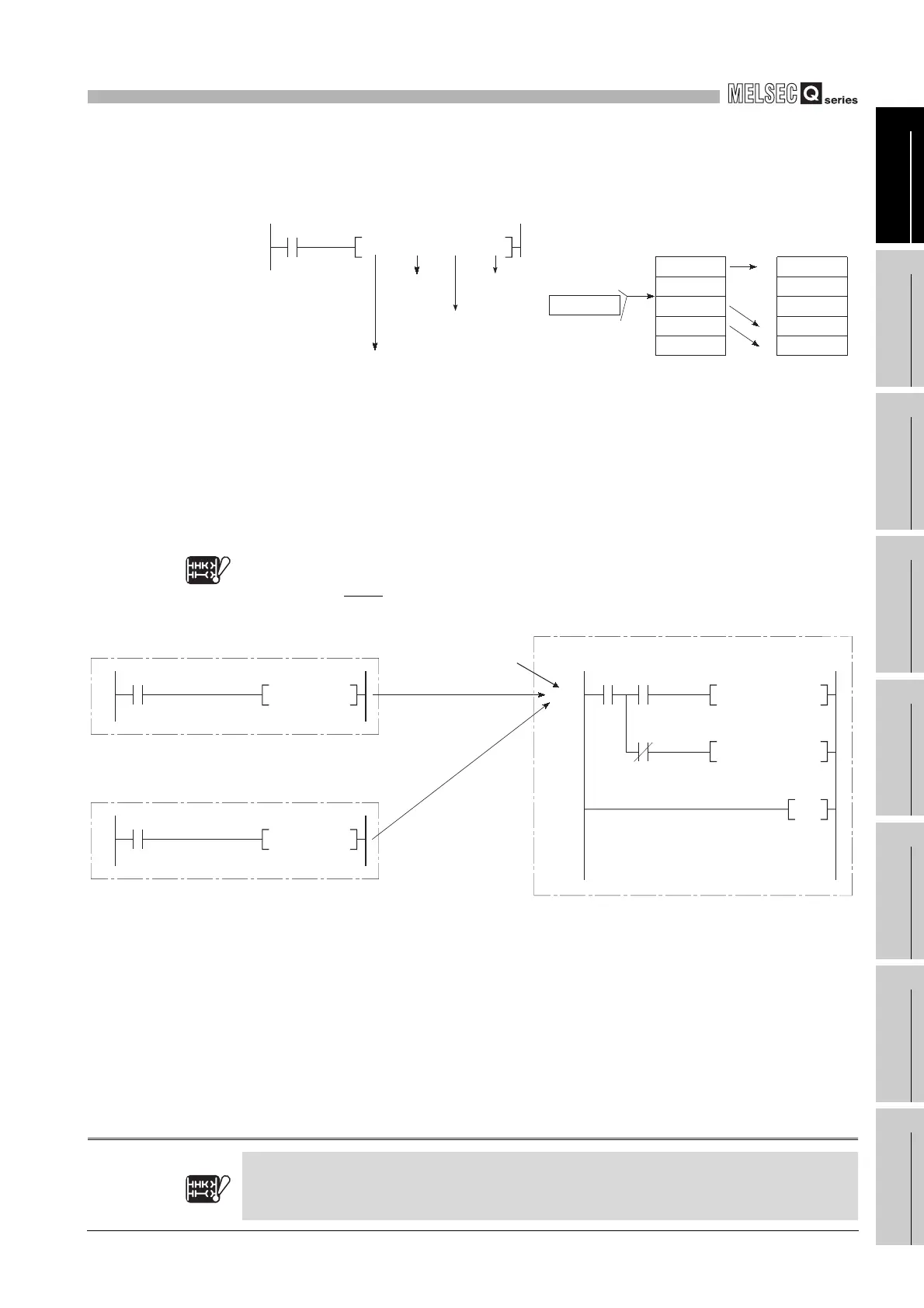
(4) Flexible management of subroutine program
(a) Subroutine program sharing
A subroutine program can be shared to reduce the number of program steps.
Programs can also be created and managed easily.
A subroutine program can be created and called in the same program. Using a
common pointer, however, a subroutine program in the other program can be also
called.
Note1.6
Note6
Diagram 1.25 Subroutine program sharing
Diagram 1.24 Data processing by table processing instruction
Note6
X0
K2R0D0FINSP
R0
R1
R2
R3
3
10
20
30
R4
R0
R1
R2
R3
4
10
15
20
30R4
D0
15
Insertion
source
Insertion
designation
Inserting
position
Instruction for data insertion
at table
FIF0 table FIF0 table
Basic
Note1.6
Since the Basic model QCPU cannot execute multiple programs, it cannot use subroutine
programs in the other programs.
Basic
Note1.6
R0K4X20
MOV
SM400
R0
K4X0MOV
RET
M0
M0
P1000
M10
P1000CALLP
0
M0
P1000CALLP
0
Program A
Program B
P1000 call
P1000 call
Common pointer
Subroutine program
Always
ON
Program C

Table of Contents

Other manuals for Mitsubishi Q06HCPU

Related product manuals