EasyManua.ls Logo

Mitsubishi SRC92ZL-S - Compressor and Signal Transmission Troubleshooting; Compressor Overheat Troubleshooting; Signal Transmission Error Troubleshooting

Mitsubishi SRC92ZL-S
92 pages
Print Icon
To Next Page IconTo Next Page
To Next Page IconTo Next Page
To Previous Page IconTo Previous Page
To Previous Page IconTo Previous Page
Loading...
-
56
-
'12 • SRK-T-130
'09•SRK-DB-087D
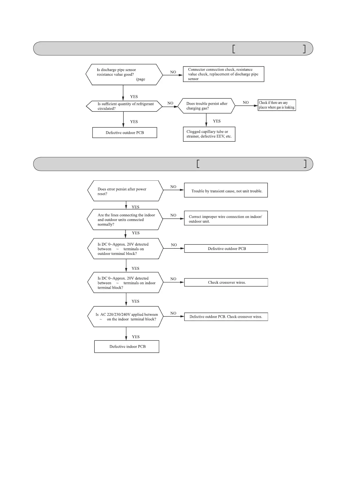
Over heat of compressor
Gas shortage, defective discharge
pipe sensor
Error of signal transmission
Wiring error including power cable, defective indoor/
outdoor PCB
54)

Related product manuals