EasyManua.ls Logo

Mitsubishi SRC92ZL-S - Outdoor Unit Inspection Points; Outdoor Unit Connection Points; Power and Signal Inspection; Power Transistor Inspection

Mitsubishi SRC92ZL-S
92 pages
Print Icon
To Next Page IconTo Next Page
To Next Page IconTo Next Page
To Previous Page IconTo Previous Page
To Previous Page IconTo Previous Page
Loading...
-
61
-
'12 • SRK-T-130
'09•SRK-DB-087D
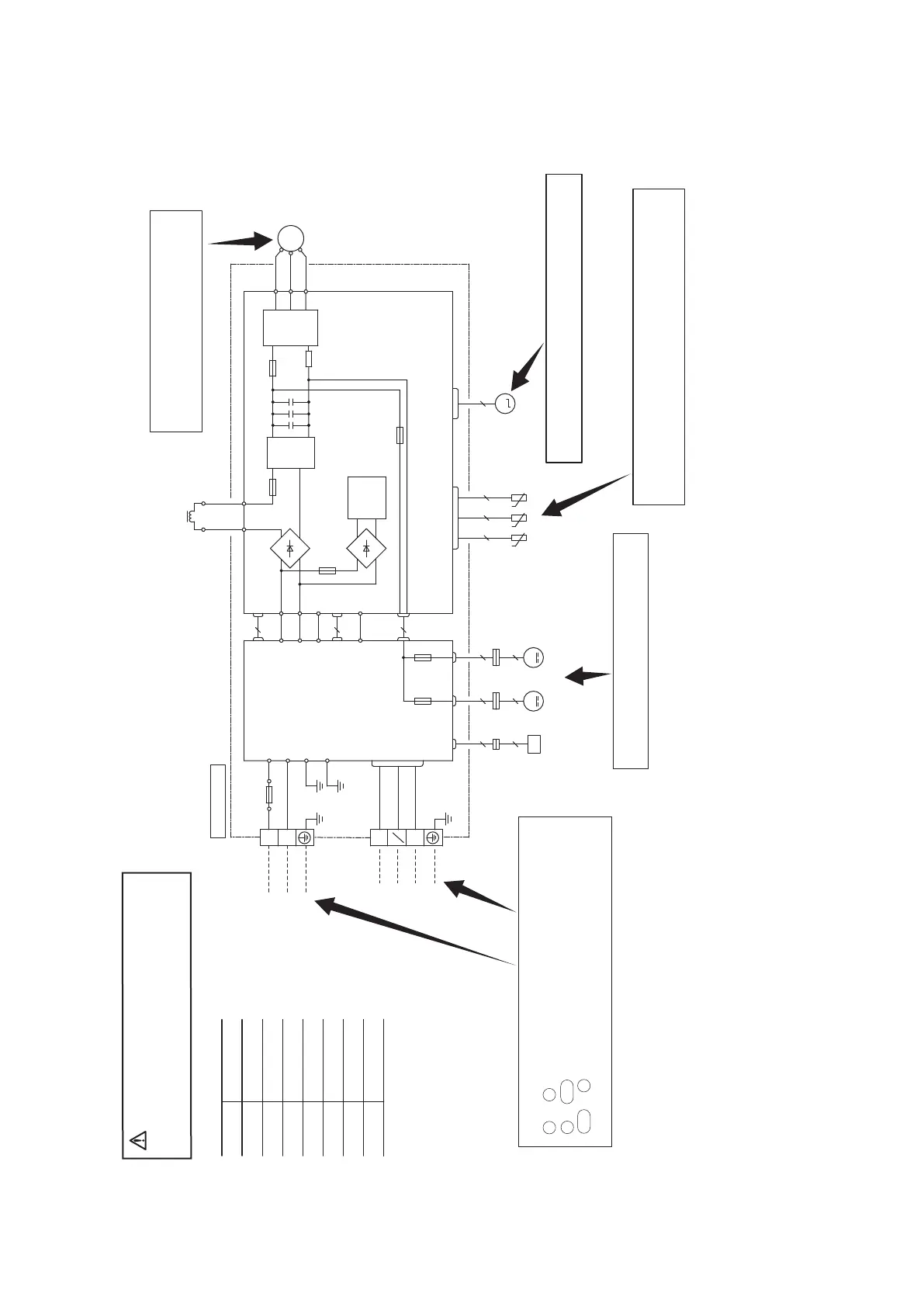
(11) Outdoor unit inspection points
20ZJX-S, 25ZJX-S, 35ZJX-S
61.
61.
53.
Model SRC92ZL-S
CAUTION
-
HIGH VOLTAGE
High voltage is produced in the control box. Don't touch
electrical parts in the control box for 5 minutes a fter t he
unit is stopped.
Inspection of electronic expansion valve
See page 62.
Inspection of resistance valve of sensor
Remove the connector and check the resistance valve.
See the section of sensor characteristics on page 54.
Power source and serial signal inspection
L to N : AC 220/230/240V
1 to 2/N : AC 220/230/240V
2/N to 3 : Normal if the voltage oscillates between
DC 0 and approx. 20V
Inspection power transistor
Remove the fasten terminal and test
output voltage
Inspection of outdoor fan motor
See page 62.
Outdoor unit
Check point of outdoor unit
Color
Color symbol
RD
Mark
OrangeOR
YellowGreenYG
BlackBK
BrownBR
YellowY
WhiteWH
Red
M
T2
T1
S
BK
WH
RD
V
W
U
PWB ASSYMAINPWB1
M
+ +
R
TRANSISTOR
POWER
CIRCUIT
SWITCHING
250V 3.15A
F1
250V 20A
F2
F3 250V 3.15A
W
V
U
P
N
CNTH
CNEEV
t
3
+
ACTIVE
FILTER
UNIT
250V 20A
F8
L
OR
YE
S-2
BK
WH
WH
PWB ASSYSUBPWB2
S-1
CNSUB
CNMAIN
250V 1A
F1
S
IN
R
IN
BK
WH
G1
YG
S0
R0
N
L
250V 20A
FUSE
2
1
N
3
YG
CN20S
C-2
RD
20S
RD
TB1
TB2
2 2
2
TH2 TH3 TH4
EEV
CM
t
t
POWER
C-1
WH
WH
M M
250V 1A
F2
CNFAN1 CNFAN2
5
5
5
5
2
2
BK
BK
WH
RD
RD
WHWH
CN20V
WH
CN20V
4
WH
4
2
CNFAN
CNFAN0
WH
BK
WH
CNA
WH
YG
5
G3
YG
WH
WH
WH
FMo1 FMo2
Power source
220230240V
50Hz
Indoor
uint

Related product manuals