EasyManua.ls Logo

Monacor security DA-8000 - Page 2

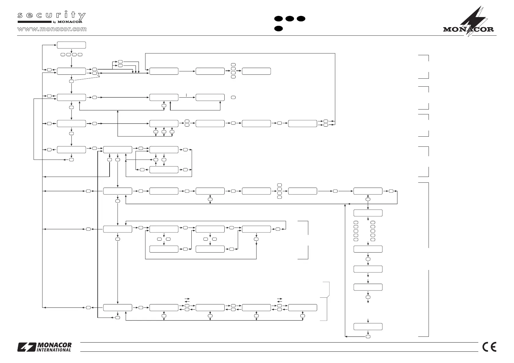
Monacor security DA-8000
Print Icon
To Next Page IconTo Next Page
To Next Page IconTo Next Page
To Previous Page IconTo Previous Page
To Previous Page IconTo Previous Page
Loading...
®
Copyright
©
by MONACOR INTERNATIONAL GmbH & Co. KG, Bremen, Germany. All rights reserved. A-0434.99.01.07.2005
®
DA-8000
Best.-Nr. 04.3060
F B CH
Menu utilisateur
Menù per I’utente
I
La centrale est désactivée
La centralina d’allarme è disattivata
Saisissez le code d’accès
(préréglage = 5, 6, 7, 8)
Digitare il codice d’accesso
(Preimpostazione =
5, 6, 7, 8)
5 6 7 8
Do You Want to...
Set User 1 ?
No
Full
Ne pas attendre plus de 15 secondes
sinon le menu est quitté
Non aspettare più di 15 secondi,
altrimenti si esce dal menù
Do You Want to...
Test ?
No
Yes
Do You Want to...
Delete Zone ?
No
Yes
Do You Want to...
Select Options ?
No
Yes
0
0
0
Do You Want to...
Program Chime ?
Yes
No
Do You Want to...
Program Codes ?
No
Yes
Do You Want to...
Set Date/Time ?
Yes
No
Do You Want to...
View Log ?
Yes
No
01 Jan 17:51:54
KP Tamper
No
01 Jan 06:30:54
Off User 1
Yes
01 Jan 03:05:12
Alarm
No
Yes
01 Jan 03:05:12
Zone4
0
No
Yes
(uniquement exemples)
(solo esempi)
Type Day/Mnth
0000
"
Type Day/Mnth
2807
"
1 0
...
Yes
Type Hrs/Mins
0000
"
1 0
...
Yes
Type Hrs/Mins
1545
"
28 Jul 15:45
Ok?
Yes
No
Code 5
####
Chime
Off
No
Chime
On
Yes
0
Evénements éloignés dans le temps
Evénements plus récents
Eventi più remoti
Eventi più recenti
No
Yes
0
0
0
0
Exit Now!...
Ok!
01 Jan 12:35
<<< SET >>>
La temporisation de sortie s’écoule
Ritardo d’uscita decorre
La centrale est activée
Centralina attivata
5
6
7
8
Préréglage
(Preimpostazione)
01 Jan 13:17
<<< UNSET >>>
La centrale d’alarme est désactivée
Centralina disattivata
Walktesting...
Ok!
Walktesting...
Zone8
Déclencher une alarme dans chaque zone
Far scattare un allarme in ogni zona
0
9
Dans cette zone du menu, on peut allumer / éteindre la sirène
et la lampe à éclairs avec la touche 9 pour faire des tests
A questo livello del menù, con il tasto 9 si può accendere e
spegnere la sirena e il lampeggiatore per testarli
Enabled Zones...
12345678
0
1
5
Exemple
Esempio
Enabled Zones...
-234-678
Do You Want to...
Test ?
7
6
3
9
Exemple • Esempio
Code 5
7639
"
Yes
01 Jan 09:59
<<< UNSET >>>
No Yes
YesYes
0
000
Appel d‘événements
Chiamare eventi
Réglez la date et l‘heure
Impostare data e ora
Modifier le code d’accès ou
créer d’autres codes
Modificare il codice d’accesso
o istituire ulteriori codici
Allumer et éteindre la fonction “Chime”
Attivare/disattivare la funzione “Chime”
Désactiver les zones et activer la centrale
Disattivare le zone e attivare la centralina
Mode test
Modalità di test
Activer ou désactiver la centrale
Attivare o disattivare la centralina
No
Code 5
0000
"
0
Do You Want to...
Set User 1 ?
0
S’il n’y a plus d’alarme
se nonè più presente nessun allarme
Yes
Select 1..9
5
Code 5 Text
User 5
No
Yes
Code 5 Text
-
Code 5 Text
W
Yes
Code 5 Text
W-
...
1
= A, B, C
2
= D, E, F
3
= G, H, I
4
= J, K, L
5
= M, N, O
6
= P, Q, R
7
= S, T, U
8
= V, W, X
9
= Y, Z, blank
0
= 1, 2, … 0
Yes
Code 5 Text
WALTER-
Yes
Taper des espaces vides à partir
du dernier signe représenté
jusqu’au huitième
Dall’ultimo carattere rappresentato
fino all’8. carattere digitare spazi
Code 5 Text
WALTER
Part
2
3
Part 3
Part 2
Part 1
Full
Mode
Modalità
Exemple
Esempio
Full
Part

Table of Contents

Other manuals for Monacor security DA-8000

Related product manuals