EasyManua.ls Logo

Motorola EP350

Motorola EP350
154 pages
To Next Page IconTo Next Page
To Next Page IconTo Next Page
To Previous Page IconTo Previous Page
To Previous Page IconTo Previous Page
Loading...
Chapter 11 403 – 447 MHz UHF1 Theory Of Operation
11.1 Introduction
This chapter provides a detailed theory of operation for the radio components. Schematic diagrams
for the circuits described in the following paragraphs are located in Chapter 14 of this manual.
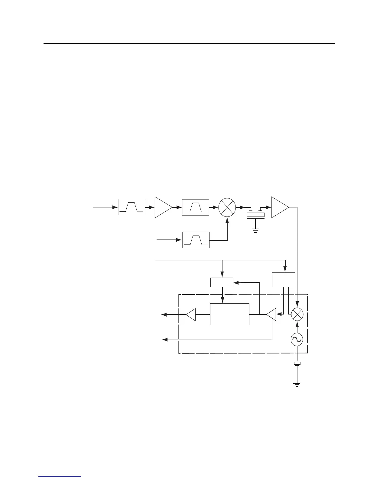
11.2 UHF1 Receiver
The UHF1 receiver design covers the frequency range of 403 – 447MHz and it is a double
conversion super heterodyne with 1st IF 45.1MHz and 2nd IF 455kHz. The receiver is divided into
two major blocks, Front End and Back End as shown in Figure 11-1.
Figure 11-1. UHF1 Receiver Block Diagram
Crystal
Filter
Crystal
44.645MHz
1st Mixer
RF
Amp
Preselector
Filter
Postselector
Filter
RX from
A
ntenna Switch
Inj Filter
First LO
from Synthesizer
IF
Amp
IF
Amp
LPF
Ceramic
Filter
Descriminator
455FW
455HW
Quadrature
Detector
RSSI
N/S_SW
Recovered Audio
455C24

Table of Contents

Other manuals for Motorola EP350

Related product manuals