EasyManua.ls Logo

Motorola EP350

Motorola EP350
154 pages
To Next Page IconTo Next Page
To Next Page IconTo Next Page
To Previous Page IconTo Previous Page
To Previous Page IconTo Previous Page
Loading...
Chapter 4 Controller Theory of Operation
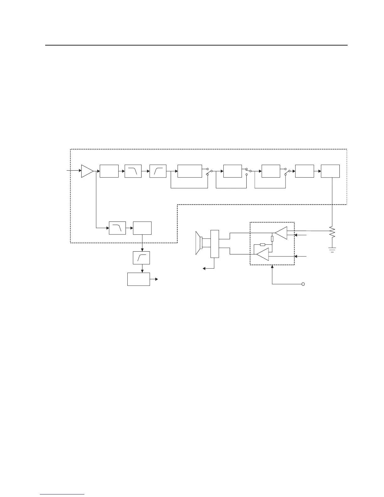
4.1 RX Audio Circuit
The RX audio circuit consists of Audio Processor IC, Audio Amplifier, Internal (INT)/External (EXT)
speaker and Sub-Audio Tones System.
Figure 4-1. RX Audio Circuit
4.1.1 Audio processor IC (U102)
The RX audio from Pin 9 of U201 enters to Pin 24 of Audio processor IC.
RX A: An operational amplifier used for gain adjustment of the receive demodulation signal
from Pin 9 of U201. The gain is unity and it acts as a buffer amplifier.
4.1.1.1 RX Audio Processing
•VR3: This circuit controls the volume for adjusting the input level of receive demodulation
signal. Adjustment range: -4.0dB to +3.5dB in 0.5dB steps.
RX LPF: Low-pass filter to eliminate high-frequency components higher than 3 kHz which are
included in the receive demodulation signal.
TX/RX HPF: High-pass filter to eliminate low-frequency components lower than 250 Hz which
are included in receive audio signal. This circuit is turned on and off by control register of Audio
processor IC.
Descrambler: This circuit inverts the spectrum distribution of receive audio signals with respect
to the carrier frequency. The carrier frequency is 3.388 kHz or 3.290 kHz.
VR3
Scrambler/
Descrambler
De-
emphasis
Expander VR4 SMF
SVR
IN-
IN+
OUT-
OUT+
Audio Mute
control
RX LPF TX/RX HPF
RXA1
-4 to +3.5dB/
-18, -4.5 to +4.5dB/
0.25dB
Audio Processor IC (AK2347)
Audio IN
(from IF IC)
VR5
Sub audio
Programmable
LPF
To CPU
(tone detect)
pin24
pin18
pin21
Audio Amp.
U102
U601
Vol1
-6 to +6dB/
0.5dB
INT SPK.
EXT SPK.
J601
Sub audio
HPF
U105-A,B
Comparator
U105-C
0.5dB

Table of Contents

Other manuals for Motorola EP350

Related product manuals