EasyManua.ls Logo

Motorola GM338

Motorola GM338
556 pages
To Next Page IconTo Next Page
To Next Page IconTo Next Page
To Previous Page IconTo Previous Page
To Previous Page IconTo Previous Page
Loading...
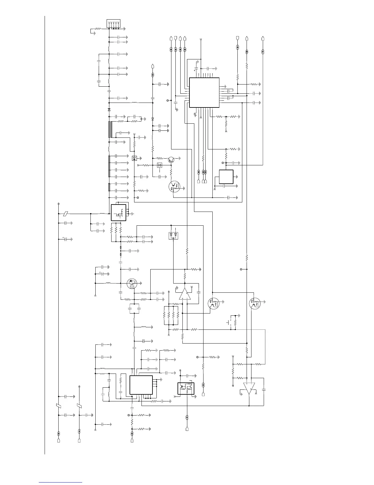
VHF 1-25W PCBs / Schematics / Parts Lists 4-5
RXIN_VHF_PA_1
NU
NU
17nH
L3437
NU
NU
0
R3440
NU
C3427
56pF
NU
39K
10K
NU
6.8K
R3411
NU
R3506
10K
NU
C3508
C3443
120pF
C3444
6.2pF
C3509
1uF
C3423
0.8x25
width 2.032
1.542x4
2.216x
J3401
7.5
R3427
R3426
2.7
2.7
2.7
R3428
R3425
C3506
2200pF
2.4K
120
R3414
2.4K
R3502
39K
MOSBIAS_2_VHF_PA_1
R3445
L3412
C3432
15nH
C3404
33pF
2200pF
C3410
.022uF
PASUPVLTG_VHF_PA_1
C3473
270pF
R3415
100
330pF
C3426
Q3421
R3417
39K
R3443
10K
R3491
R3441
C3416
330pF
100pF
330pF
C3400
C3507
R3400
470
RESET_VHF_PA_1
51
R3432
.033uF
C3437
L3436
57R01
C3504
.01uF
470pF
C3503
470pF
C3419
TP3402
TP3403
57R01
L3402
C3406
470pF
R3401
300
C3428
FECNTL_2
C3435
2200pF
C3449
330pF
120pF
C3502
2200pF
25nH
L3443
10K
R3504
470
R3471
Q3472
C3434
.01uF
MOSBIAS_2
47K
R3404
47pF
RESET
C3431
C3421
.033uF
CLK
51
R3431
R3435
2.7
INT_SWB
C3425
.022uF
U3502
3
GND
POS
1
2
VOUT
C3492
68pF
LM50
C3493
6.8pF
DATA_VHF_PA_1
2.2K
20pF
C3445
R3442
C3422
330pF
1
R3444
4.7
5.6V
VR3471
2
3
39K
R3421
DATA
C3505
1uF
33pF
C3403
6.8pF
C3475
TEMPSENSE
TEMPSENSE_CNTLR_1
1K
R3507
20K
PA_PWR_SET
R3509
C3451
1000pF
.022uF
C3471
C3495
C3497
CSX
3.3pF
C3474
220pF
6
5
7
8
4
TXINJ_VHF_PA_1
18pF
LM2904
U3402-2
470pF
R3413
3.3K
9V3
C3501
2200pF
FECNTL_2_VHF_PA_1
INT_SWB_VHF_PA_1
D3401
CSX_VHF_PA_1
D3472
33pF
C3446
100pF
C3418
D3451
51nH
L3493
R3474
51
L3411
68nH
R3473
51
C3491
15pF
.022uF
C3411
D3471
R3403
300
470pF
C3405
L3471
1.2uH
100K
R3406
51nH
R3508
100K
L3491
11.03nH
5.6K
R3412
L3413
R3505
300K
270pF
120pF
C3448
C3472
2.7
R3424
47pF
C3417
C3439
470pF
0
R3446
150pF
C3496
C3442
R3455
36pF
C3510
100K
CNTLVLTG_VHF_PA_1
470pF
PA_PWR_SET_VHF_PA_1
470pF
C3453
10uF
C3436
R3429
220
R3433
2.7
C3433
56pF
R3501
L3492
51nH
6.8K
22K
R3418
2
3
1
8
4
C3440
1000pF
RXIN
U3402-1
LM2904
13pF
C3494
20
VAR1
18
VAR2
24
VAR3
VG
15
6
VL
19
VLIM
TXINJ
21
RS
31
RSET
23
RX
2
T1
30
TEMP
14
V10
16
V45
17
V5EXT
9
F168
8
GND1
25
GND2
4
INT
22
NA
11
Q
10
QX
1
RFIN
29
CEX
3
CI
5
CJ
7
CL
26
CLK
12
CQ
CQX
1328
DATA
H99S-4
U3501
32
ANO
27
BPOS
FECNTL_1_VHF_PA_1
Q3442
R3402
16pF
C3447
15
39K
R3423
Q3411
TP3406
CLK_VHF_PA_1
470pF
TP3401
L3422
13.85nH
470pF
470pF
C3424
30K
C3438
R3452
R3454
12K
R3405
100
330pF
C3401
RFIN
16
RFOUT1
6
RFOUT2
7
VCNTRL
1
VD1
14
2
VG1
VG2
3
GND1
4
GND2
5
GND3
12
GND4
13
NC1
8
NC2
9
NC3
10
NC4
15
09Z67
U3401
G2
11
C3498
13pF
CNTLVLTG
16pF
C3499
470pF
C3450
470
R3450
TP3405
PASUPVLTG
100
L3403
R3416
Q3422
68nH
330pF
9V3_VHF_PA_1
C3412
SWITCH
S3440
7.66nH
L3414
C3413
.022uF
C3441
150pF
R3434
2.7
10K
R3475
R3457
R3422
120
2.2K
51nH
L3472
Q3471
57R01
L3421
330pF
C3414
12pF
C3452
K9V1
K9V1_VHF_PA_1
D
G
GND1
GND2
S1
S2
S3
S4
Q3441
.022uF
C3415
TP3404
100pF
C3420
FECNTL_1
C3402
.022uF
NC
PA_SWB
A+
L3401
4.22nH
9V3FLT
NC
9V3FLT
U_DRIVER
9V3FLT
PA_SWB
U_DRIVER9V3FLT
9V3FLT
A+
U_PREDRIVER
NC
PA_SWB
A+
NC
9V3FLT
U_PREDRIVER
9V3FLT 9V3FLT
MOSBIAS_1
NC
NC
NC
NC
NC
NC
NC
NC
2
NU
ZWG0130392-A
VHF (136-174 MHz) Power Amplifier 1-25W

Table of Contents

Related product manuals