EasyManua.ls Logo

Motorola GM338 - Troubleshooting Flow Chart for VCO

Motorola GM338
556 pages
To Next Page IconTo Next Page
To Next Page IconTo Next Page
To Previous Page IconTo Previous Page
To Previous Page IconTo Previous Page
Loading...
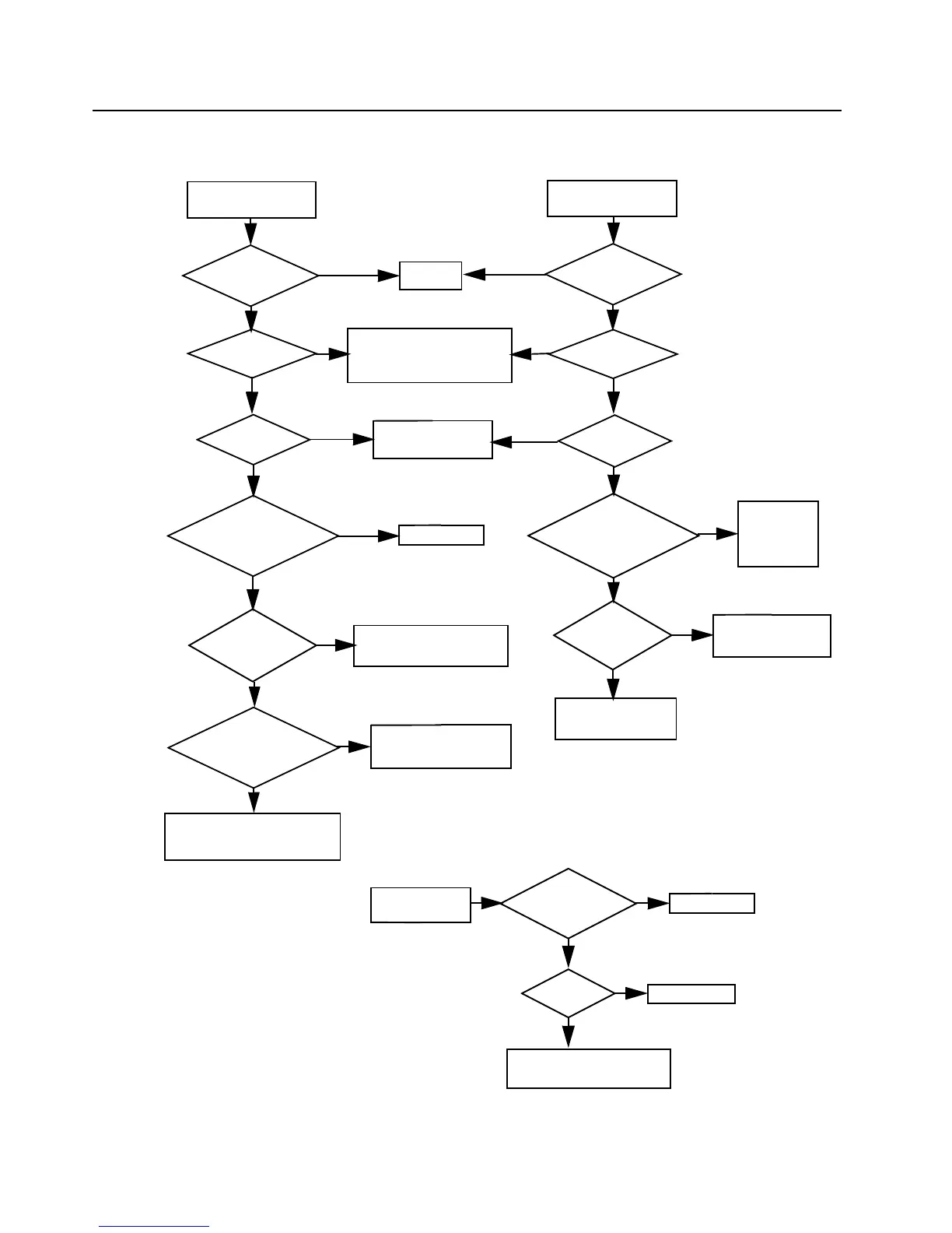
3-6 Troubleshooting Flow Chart for VCO
4.0 Troubleshooting Flow Chart for VCO
Are Q4332
Base at 0.7V
Collector at 4.5V
Emitter at 110mV
Are Q4301
Base at 2.4V
Collector at 4.5V
Emitter at 1.7V
Are U4301 Pins
13 at 4.4V
15 at 1.1V
10 at 4.5V
16 at 1.9V
Low or no RF Signal
at TP4003
Visual check
of board
OK?
35mV DC at
U4301 Pin 19
NO
YES
Replace Q4301
at base of Q4332
NO
NO
NO
NO
YES
YES
YES
YES
Low or no RF Signal
at input to PA
4.8V DC at
U4301 Pin 19
Is RF available
at C4402
YES
YES
YES
YES
NO
NO
NO
NO
NO
Audio =180mVrms
at “-” S
ide of
4.5VDC
at CR4321
If C4321 and R4321 are OK,
then replace CR4321
Replace C4322
Replace C4325
NO
NO
YES
YES
If parts between
R4402 & U4301 Pin10
are OK, replace U4301
TX VCO
RX VCO
Correct
Problem
Visual check
of board
OK?
Check runner
between U4201 Pin 2
and U4301 Pin 19
Is RF available
If all parts from U4301 Pin 8
to Base of Q4332 are OK,
replace U4301
If all parts associated
with the pins are OK,
replace Q4332
If all parts from collector
of Q4332 to TP4003 are
OK, Replace Q4332
Power OK but
no modulation
Check parts from
R4402 to U4401 Pin16
If all parts
associated
with the pins
are OK,
replace U4301
YES
YES
Make sure Synthesizer is
working correctly and runner
between U4201 Pin 28 and
U4301 Pin 14 & 18 are OK
4.5V DC
OK ?
OK?
OK?
C4325
at U4301 Pin 14 & 18
4.5V DC
OK ?
at U4301 Pin 14 &18
NO

Table of Contents

Related product manuals