EasyManua.ls Logo

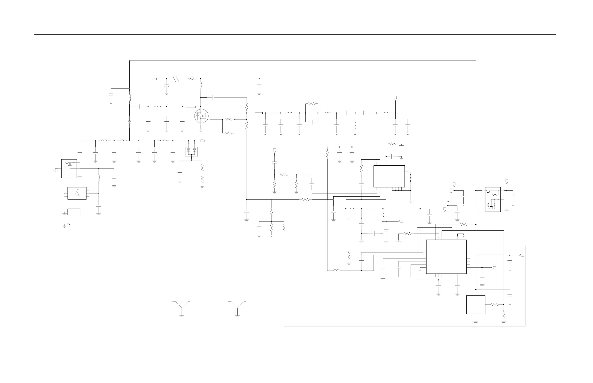
Motorola GP338 Plus - UHF Transmitter Schematic Diagram

Motorola GP338 Plus
206 pages
To Next Page IconTo Next Page
To Next Page IconTo Next Page
To Previous Page IconTo Previous Page
To Previous Page IconTo Previous Page
Loading...
Circuit Board/Schematic Diagrams and Parts List 5B-25
VAR1
VAR2
VAR3
VG
VL VLIM
RS
RSET
RXT1
TEMP
V10
V45
V5EXT
F168
GND1
GND2
INT
NA
Q
QX
RFIN
CEX
CI
CJ
CL
CLK
CQ
CQX DATA
ANO
BPOS
U102
H99S
20
18
24
19
21
23
17
22
31
30
25
29
26
28
32
27
6
2
8
4
1
3
5
7
15
14
16
9
11
10
12
13
C173
.022uF
10K
R131
GND
3
1
POS
2
VOUT
LM50
CR105
10K
R130
0.1uF
C126
C170
100pF
5V
100pF
C110
RESET
C132
100pF
C105
100pF
6
4
1
3
Q111
2
UNSWB+
100pF
C174
100pF
C122
R133
CLK
DATA
UNSWB+
CSX
NU
.022uF
C131
L114
390nH
7.5pF
C129
5.6nH
L113
R132
470K
100pF
C165
C166
100pF
3.9pF
C169
UNSWB+
C134
3300pF .022uF
C135
C138
100pF
1000pF
C133
R109
200K
L115
390nH
5
12
13
4
RFOUT1
RFOUT2VCNTRL
VD1 VG1
VG2
GND2
GND3
GND4
NC1
NC2
NC3
NC4
RFIN
G2
GND1
U101
09Z67
1
14
8
9
10
15
16
11
6
7
2
3
C161
0.1uF
200
R161
C127
1000pF
.022uF
C128
390nH
L112
100pF
C130
UNSWB+
100pF
C160
10pF
C120
C121
100pF
15.0nH
L160
.022uF
C152
R108
NU
R107
C151
100pF
C150
.022uF
NU
300
R110
2K
R104
R111
20
300
R112
C125
100pF
C295
100pF
TX_INJ
4.22nH
L108
11.03nH
L109
C118
100pF
30pF
C117
10
R106
C116
33pF15pF
C115
2
Q110
R103
43
R175
6.2
R176
6.2
0.1uF
C172
R172
200
Microstrip
C113
L106
10pF
7.66nH
19.61nH
L104
C111
13pF
1
3
C112
47pF
RX_IN
Microstrip
Microstrip
C108
100pF
CR101
C109
100pF
L105
390nH
UNSWB+
C104
6.2pF
19.61nH
L101
C103
10pF6.2pF
C102
19.61nH
L102
100pF
C101
4
GND
1
2
3
J101
RF_JACK
C141
9.75nH
L116
NU
TAB1
1
TAB2
2
TAB3
3
TAB4
4
TAB5
5
ANTENNA_NUT
J102
POS
1
HEATSINK
H101 C140
NU
P100
BEAD
E101
C123
0.1
10uF
R102
100pF
C114
33.47nH
L107
3.3pF
C107C106
4.7pF
CR102
1
1
2
2
3
R171
C171
100pF
R173
1MEG
100pF
C119
0
R120
1
SHIELD
SH100
HF SHIELD
1
SH101
SHIELD
PA SHIELD
NU
R101
240
R170
240
20pF
C175
UHF Transmitter Schematic Diagram

Table of Contents

Related product manuals