EasyManua.ls Logo

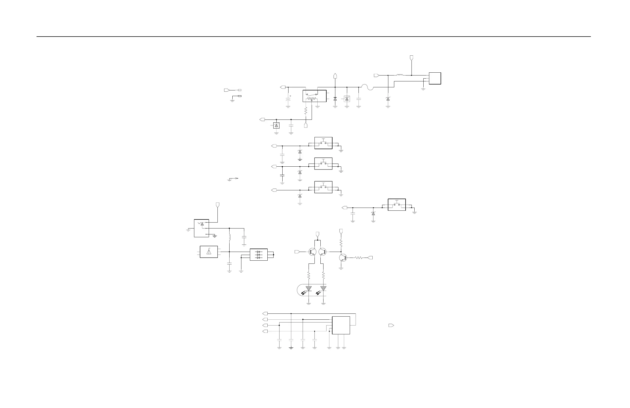
Motorola GP338 Plus - UHF Band 2 Controls and Switches Schematic Diagram (Sheet 2 of 2 for 8404102 G07 PCB)

Motorola GP338 Plus
206 pages
To Next Page IconTo Next Page
To Next Page IconTo Next Page
To Previous Page IconTo Previous Page
To Previous Page IconTo Previous Page
Loading...
Circuit Board/Schematic Diagrams and Parts List 5C-21
NU
NU
BATT+
NU
Q502
BATTERY_CONTACT
BATT-
NU
24V
21
C140
F501
PC0
1
PC1
2
PC2
48
PC3
L505
390nH
SWITCH
S501
C0
C0
C1
C1
GND
79
GND1
R501
680
R502
180
Q505
C502
0.47uF
VR501
6.8V
4
LOW
1
5
HIGH
3
6
TAB1
7
TAB2
2
SWITCH
S502
100pF
C511
100pF
C512
A1
3
A2
2
B1
4
B2
SWITCH
PB501
1
10K
R505
DUMMY
P100
16.28nH
L116
if
12V
VR439
2
4
3
B503
2
DATA
1
NEG
3
POS
TAB2
2
TAB3
3
TAB4
4
TAB5
5
CONN_J
B501
ANTENNA_NUT
J102
TAB1
1
R507
0
24
13
CR503
VR441
6.8V
CR160
A1
A2
A3
K1
K2
K3
.01uF
if
4
GND
1
2
3
C522
J101
RF_JACK
47K
R506
RF_JACK
VR506
6.8V
1
A1
3
A2
2
B1
4
B2
C141
8.2pF
SWITCH
PB505
C503
C521
100pF
.01uF
100pF 100pF
C514C513
3
A2
2
B1
4
B2
PB502
SWITCH
1
A1
CR501
1
2
B504
100pF
IMX1
5
1
6
C505
6.8V
VR443
A1
3
A2
2
B1
4
B2
VR444
6.8V
SWITCH
PB504
1
6.8V
VR440
.01uF
C520
LI_ION
BATT_CODE
RADIO_CODE
Vdda
MECH_SWB+
PTT
SB2
Vdda
VOL
UNSWB+
EMER
GREEN_LED
SWB+
RED_LED
RTA0
RTA1
RTA2
RTA3
SB1
ZMY01301002-O
UHF Band 2 Controls And Switches Schematic Diagram
(sheet 2 of 2 for 8404102G07 PCB)

Table of Contents

Related product manuals