EasyManua.ls Logo

Motorola GP338 Plus - Page 195

Motorola GP338 Plus
206 pages
To Next Page IconTo Next Page
To Next Page IconTo Next Page
To Previous Page IconTo Previous Page
To Previous Page IconTo Previous Page
Loading...
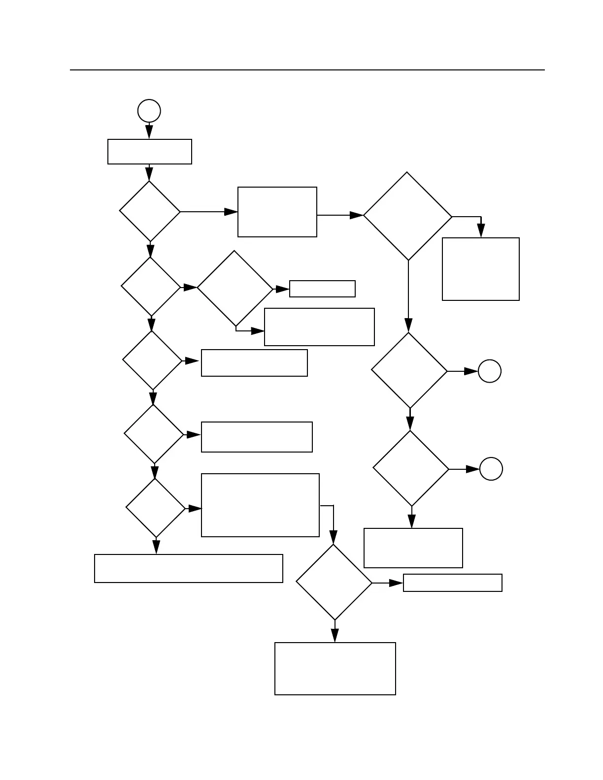
Troubleshooting charts 5D-33
IF Signal at
L311?
No
RF Signal at
T301?
RF Signal at
C310?
No
RF Signal at
C307?
No
RF Signal at
C301?
No or
Check harmonic filters L101 & L102 and ant.
switches CR101, CR102, L104
Check filter between C301
& C307; program filter to
schematic test freq and
check varactor voltages.
Inject RF into J101
Are varactor
voltages OK?
No
Yes
Check RF amp (Q301)
Stage.
Check filter between
C310 & T301.
Yes
Check T301, T302,
CR306, R308, R309,
R310
Yes
1st LO O/P
OK?
Locked?
Yes
Check FGU
Yes
Trace IF signal
from L311 to
Q302. Check for
bad XTAL filter.
No
Yes
Q302 collector
OK?
IF signal
present?
Before replacing
U301, check
U301 voltages;
trace IF signal
path.
Yes
Check for 2.6
VDC
Is R5 present?
Check Q210, U201
(pin 48) voltages and
U247
No
No
No
Check U404 voltage. U404
can be selected by MCU
before replacing U404.
Check varactor filter.
No
Yes
Yes
Yes
A
A
B
weak RF
Troubleshooting Flow Chart for Receiver (Sheet 2 of 2)

Table of Contents

Related product manuals