EasyManua.ls Logo

Motorola T180 - Divert Voice Calls Settings; Divert When Unavailable; Divert All Voice Calls Feature

Motorola T180
85 pages
To Next Page IconTo Next Page
To Next Page IconTo Next Page
To Previous Page IconTo Previous Page
To Previous Page IconTo Previous Page
Loading...
Using the Options Menu
44
English
Call Related Features Menu
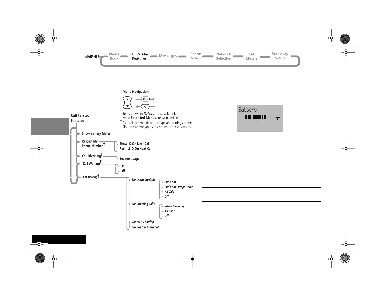
Show Battery Meter
This option displays the approximate amount of battery
capacity remaining, for example:
i Press E. Select the Quick Access feature (Battery
Meter?).
Number of
Segments
Approximate Charge Level
1 less than 5% (recharging
needed)
3 less than 20%
5 less than 60%
7 greater than 60%
Angel.book Page 44 Monday, April 24, 2000 8:04 PM

Other manuals for Motorola T180

Related product manuals