EasyManua.ls Logo

mPower Electronics POLI MP400 - User Menu

mPower Electronics POLI MP400
43 pages
Print Icon
To Next Page IconTo Next Page
To Next Page IconTo Next Page
To Previous Page IconTo Previous Page
To Previous Page IconTo Previous Page
Loading...
POLI User’s Guide
9
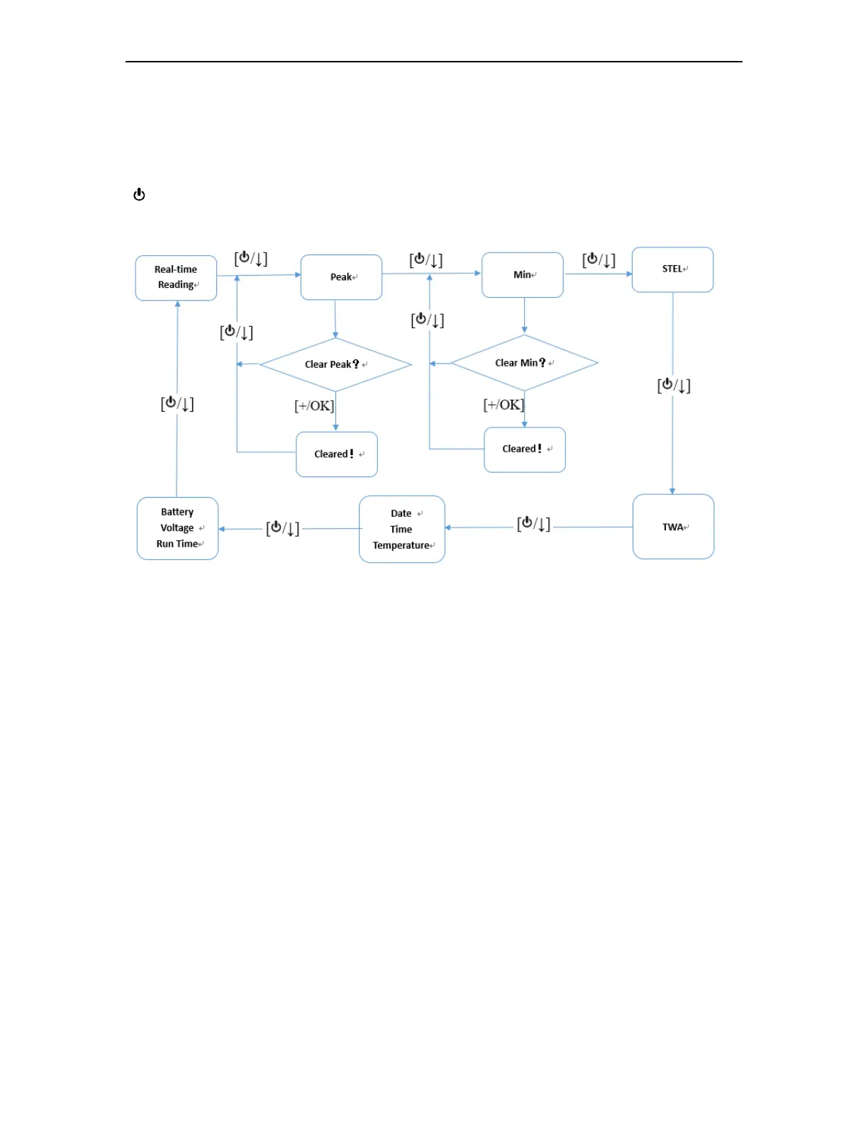
2.3 User Menu
The user menu in the reading mode is simple to go through by pressing the [+/OK] and
[ /↓] key.